DL/T5019-94?水利水电工程启闭机制造、安装及验收规范?条文说明 SDJ?249.2-88?水利水电基本建设工程单元工程质量等级评定标准?金属结构及启闭机械安装工程? 机电及
机电安装工程验收标准和管理
560x402 - 55KB - JPEG
机电安装工程验收标准和管理
447x300 - 30KB - JPEG

煤矿机电安装工程质量标准及检验评级试行办法
850x638 - 64KB - JPEG

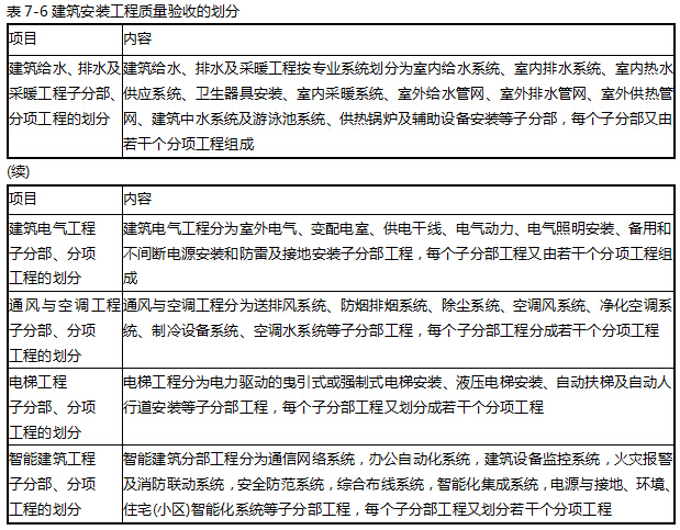
1H432000 机电工程相关标准建筑安装工程质量
619x483 - 508KB - JPEG

机电设备安装验收规范 设备安装规范设备安装
400x300 - 29KB - JPEG

机械设备安装工程施工及验收规范,机电工程安
799x800 - 36KB - JPEG

机电工程安装与施工的验收标准、规范和方式有
500x374 - 40KB - JPEG

机械设备安装工程施工及验收规范,机电工程安
236x273 - 29KB - JPEG

杰腾机电安装工程施工标准化管理,保你一次性
550x332 - 29KB - JPEG

居住建筑太阳能热水系统设计、安装及验收规范
523x354 - 169KB - JPEG

上海市机动车隧道机电设备安装工程施工质量验
758x1075 - 32KB - JPEG

上海市机动车隧道机电设备安装工程施工质量验
758x1075 - 41KB - JPEG

1H432000 机电工程相关标准建筑安装工程质量
627x500 - 475KB - JPEG

1H432000 机电工程相关标准建筑安装工程质量
636x388 - 417KB - JPEG

《起重设备安装工程施工及验收规范》实施指南
200x200 - 4KB - JPEG