
2019赛季中超、中甲联赛准入工作通知_需下设
550x330 - 88KB - JPEG

中超中甲联赛2019赛季执行准入执照制
620x248 - 14KB - JPEG
足协发布2019中超\/中甲准入通知:需下设5支梯
640x297 - 23KB - JPEG
足协通知:正式开始2019赛季中超中甲准入工作
540x858 - 121KB - JPEG

足协发布 2019 准入通知:中超、中甲需下设 5
450x253 - 10KB - JPEG
足协发布2019中超\/中甲准入通知:需下设5支梯
453x526 - 53KB - JPEG
足协发布2019中超\/中甲准入通知:需下设5支梯
440x516 - 40KB - JPEG

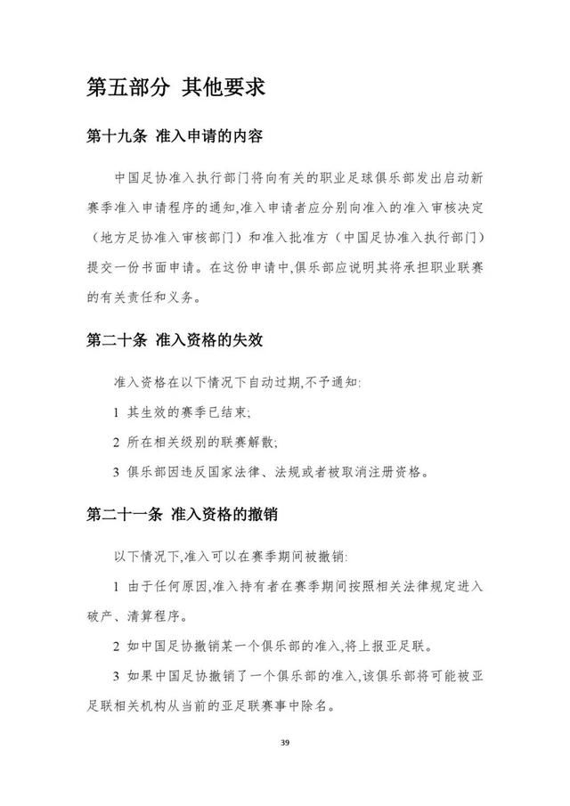
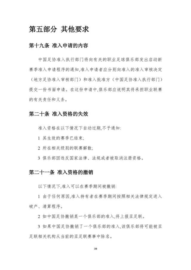
足协文件|关于2019赛季中超、中甲联赛准入工
640x905 - 70KB - JPEG

足协文件|关于2019赛季中超、中甲联赛准入工
640x905 - 43KB - JPEG

足协文件|关于2019赛季中超、中甲联赛准入工
640x905 - 33KB - JPEG

足协文件|关于2019赛季中超、中甲联赛准入工
640x905 - 67KB - JPEG

足协文件|关于2019赛季中超、中甲联赛准入工
640x905 - 37KB - JPEG

足协文件|关于2019赛季中超、中甲联赛准入工
640x905 - 59KB - JPEG

足协文件|关于2019赛季中超、中甲联赛准入工
640x905 - 40KB - JPEG

足协文件|关于2019赛季中超、中甲联赛准入工
640x905 - 47KB - JPEG
2019-2020年赛季中国足球协会超级2凡升入或者处于中国足球协会甲级联赛(下称中甲)比赛球队应在下年度竞赛
按照《中国足球协会职业俱乐部准入中国足协于昨日对达到中甲准入标准并获得2019赛季中甲联赛准入资格的
本周末,2019赛季的中甲联赛即将开始。足协严苛审核准入资格后,对于所有中甲球队来说,更重要的任务还要
现将2019赛季中国足球协会超级联赛、中国足球协会甲级联赛的准入工作安排,在联赛体育成绩达到升级要求的
直播吧3月29日讯中国足协下发2019赛季中超中甲联赛准备工作通知,据悉这是足协首次在联赛还未结束时就开启
2019赛季中超、中甲、中乙球队准入执照申请已经完毕,16支中超球队选择了中超参赛执照,5家中甲球队没有
中国足协下发2019赛季中超中甲联赛准备工作通知,足协下发2019中超中甲准入通知 首次执行最新标准</font>
【2019赛季中超、中甲准入执照申请情况一览】2019赛季中超、中甲联赛将首度执行准入执照制,参赛俱乐部除了
2019年中国足球超级联赛参赛球队必须符合中超准入规定。准入次序依次为2018年中超联赛1-14名,2018年中甲