理工类高考科目组合(不包括基础会考)为:语文、数学(理)、外语(加听力)、物理、化学、生物;依据课程标准,数学文科与理科考试范围不同。 注:以上各地高考时间仅供考生、家
西安市2018年高考安排:2018年高考体检时间及
584x740 - 71KB - JPEG

2017陕西高考报名时间安排表- 西安本地宝
300x306 - 17KB - JPEG

2016西安文综高考时间安排 | 西安高考时间
367x550 - 29KB - JPEG

2014年西安高考录取时间批次安排-西安戴氏教
320x480 - 23KB - JPEG

2016年西安理综高考时间安排 | 西安高考时间
500x298 - 235KB - PNG

西安高考时间安排2015_2015高考录取查询时
600x541 - 64KB - JPEG

贵州2014年高考时间安排 调好心态轻松应考
550x334 - 20KB - JPEG

2017年西安高考体检时间安排及体检项目标准
800x534 - 320KB - JPEG

2016年西安高考录取结果通知时间及录取安排
400x305 - 90KB - JPEG

西安文理学院2016年艺术类校考时间考点安排
892x476 - 112KB - JPEG

西安莲湖区高考理化补习辅导时间怎么安排,天
293x220 - 7KB - JPEG

西安文理学院2016年艺术类校考时间考点安排
891x811 - 240KB - JPEG

2016陕西高考各批次录取时间安排(不断更新)-
654x408 - 20KB - JPEG

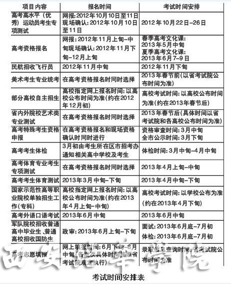
山东省2013年高考各项考试时间安排---西安培
462x566 - 82KB - JPEG

西安美术学院2015年艺术类校考考点时间安排
600x206 - 26KB - JPEG