
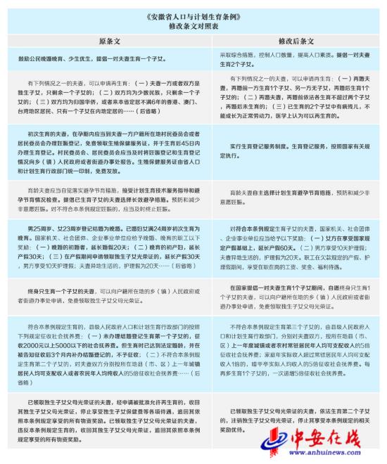
《安徽省人口与计划生育条例》修改条文对照表
550x660 - 76KB - JPEG

安徽省人口与计划生育条例
400x294 - 33KB - JPEG

15省份修改计生条例 安徽产假最多可休158天
540x463 - 48KB - JPEG

20余地修订计生条例 安徽执行基本法定3天婚假
450x540 - 49KB - JPEG

安徽省计划生育条例
225x300 - 13KB - JPEG

安徽修改人口与计生条例 全面两孩政策落地取
650x410 - 23KB - JPEG

安徽:晚婚假要取消 产妇60天假男方也有10天护
500x370 - 40KB - JPEG

6省份新计生条例出炉 盘点2016年全国各省婚
531x389 - 31KB - JPEG

望江雷池乡积极部署2014春季人口计生优质服
550x412 - 57KB - JPEG

9地新计生条例出台:山西婚假30天 宁夏广西护
484x394 - 9KB - PNG

人寿杯《安徽省人口与计划生育条例》知识竞
650x352 - 44KB - JPEG

人寿杯《安徽省人口与计划生育条例》知识竞
650x412 - 56KB - JPEG

宿松县大力宣传计生新条例-宿松
612x466 - 73KB - JPEG

计生新条例带来惊喜(图)
399x300 - 32KB - JPEG

人口与计划生育条例
228x300 - 7KB - JPEG
《安徽省人口与计划生育条例》(2002年7月28日安徽省第九届人民代表大会常务委员会第三十一次会议通过根据
安徽省人口与计划生育条例全文2017 安徽省人民代表大会常务委员会公告(第四十号)《安徽省人民代表大会常务
《安徽省人口与计划生育条例》2002年7月28日安徽省第九届人民代表大会常务委员会第三十一次会议通过。根据
中国实行计划生育以来,全国少生4亿多人,提前实现了 人口再生产下文是安徽计生条例实施细则,欢迎阅读!
安徽省计划生育条例 阅读已结束,如果下载本文需要使用 百度文库首页|下载客户端|百度首页|
第三十二条避孕节育手术及恢复生育手术,须由具备国务院《计划生育技术服务管理条例》规定条件的从事计划
(2002年7月28日安徽省第九届人民代表大会常务委员会第三十一次会议通过根据2004年6月26日安徽省第十届人民
各级人民政府应当重视计划生育协会工作,发挥各级计划生育协会在计划生育工作中的带头、宣传、服务、监督、