牡丹江破鞋群牡丹江磁力,七台河矿区新闻网七台河矿难,厨师实习报告厨师小说,羞涩影音羞涩影音,正大集团收购金新农正大青春宝,怀哥哥去怀坏女孩7magnet,通天圣人异界游

金新农1800万元收购优百特土地租赁合同存隐
520x221 - 11KB - PNG

金新农收购洛阳新希望六和新大饲料65%股权_
471x231 - 107KB - PNG

金新农拟1.58亿元收购武汉天种19.7%股权|农产
611x264 - 32KB - JPEG
金新农拟3.34亿元收购武汉天种47.72%股权 | 每
630x471 - 77KB - JPEG

金新农与东进农牧进行战略合作 泰高集团收购
397x260 - 154KB - PNG
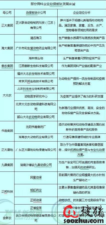
饲料巨头为何疯抢动保市场?正大、海大、傲农
425x900 - 100KB - JPEG

金新农等公司拟8700万元收购福建一春60%股
600x370 - 152KB - JPEG

又一重磅集团要上市?双胞胎收购金新农29.9%
640x400 - 36KB - JPEG

又一重磅集团要上市?双胞胎收购金新农29.9%
640x400 - 41KB - JPEG
金新农拟收购福建一春60%股权和赣州东进20
606x231 - 159KB - PNG

又一重磅集团要上市?双胞胎收购金新农29.9%
640x400 - 37KB - JPEG

又一重磅集团要上市?双胞胎收购金新农29.9%
640x249 - 55KB - PNG

正大、新希望、牧原、大北农、中粮、金新农、
454x353 - 28KB - JPEG

正大、金新农、新和成、安迪苏、溢多利…20
584x583 - 41KB - JPEG

双胞胎收购金新农,借壳上市以及业务发展预计
605x292 - 17KB - PNG