实验3、晶体管特征频率测量 CJLWHLW|2011-11-18 |举报 共享文档 共享文档是百度文库用户免费上传的可与其他用户免费共享的文档,具体共享方式由上传人自由设定。了解

晶体管的特征频率-联盟市场
302x206 - 5KB - JPEG
电子器件 北方工业大学 姜岩峰 - 课程资源 - 课
141x200 - 6KB - JPEG

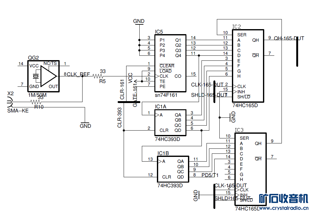
晶体管时间间隔测量仪电路图-电子电路图,电子
435x581 - 122KB - JPEG

IBM晶体管实验成功达成500GHz频率_硬件
550x450 - 48KB - JPEG

晶体管的特征频率_word文档在线阅读与下载_
690x283 - 1KB - PNG

东南大学 信息学院 电子线路 模电实验五报告 晶
642x246 - 27KB - JPEG

谈谈晶体管的频率参数---Transistor frequency p
400x310 - 35KB - JPEG

实验3.11有源滤波器_new教程分析.doc
870x1261 - 79KB - PNG

请问怎样利用信号发生器和频率计测量自制中周
876x742 - 68KB - JPEG

超低造价简易LC谐振频率定性定量测量仪器,中
1042x599 - 88KB - JPEG

把LC测量打包到等精度频率计 - 〓晶体管与集
1024x768 - 143KB - JPEG

【东南大学 模电实验】实验五 晶体管放大器的
893x2000 - 66KB - PNG

今天做了个配合扫频仪测量LC回路谐振频率的
1024x768 - 103KB - JPEG

把LC测量打包到等精度频率计 - 〓晶体管与集
991x677 - 110KB - PNG

今天做了个配合扫频仪测量LC回路谐振频率的
1033x635 - 111KB - JPEG