数字集成电路设计成本模型初探 seacass上传于2011-06-09|暂无评价|0|0|文档简介|举报 数字集成电路设计成本模型初探 阅读已结束,如果下载本文需要使用1下载券 下载 想免费

中国集成电路扩建之后 降低成本是产业发展的
550x310 - 62KB - JPEG

低成本集成电路功率放大器电路原理图
292x294 - 19KB - JPEG

低成本集成电路功率放大器电路原理图
544x257 - 36KB - JPEG

市场成本双双受限 集成电路封装行业如何改观
580x386 - 45KB - JPEG

采用集成电路激光二极管驱动器提高产品性能减
1032x697 - 112KB - JPEG
![ASIC[集成电路]的成本评述](http://www.chinabaike.com/uploads/allimg/160514/205I54621-0.jpg)
ASIC[集成电路]的成本评述
300x273 - 14KB - JPEG

集成电路(IC)-低成本驱动方案-阻容降压-NU501
1024x682 - 139KB - JPEG

低成本集成电路功率放大器
687x252 - 17KB - JPEG

集成电路(IC)-低成本驱动方案-阻容降压-NU501
631x301 - 33KB - JPEG

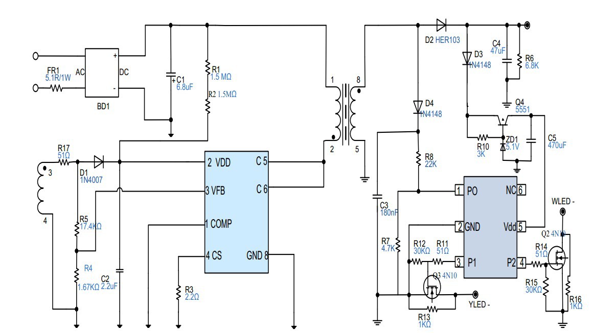
集成电路(IC)-低成本BYD调色温方案BF1004\/B
1164x652 - 97KB - JPEG

低成本集成电路功率放大器电路原理图 - 电路图
292x294 - 22KB - JPEG

激光直接成型技术实现低成本3D集成电路
300x310 - 78KB - JPEG

集成电路(IC)-低成本驱动方案-阻容降压-NU501
530x486 - 67KB - JPEG

电路保护集成技术降低电源成本-电子电路图,电
354x208 - 21KB - JPEG

集成电路(IC)-0-60W低成本电源IC方案,启达CR
706x402 - 56KB - JPEG