楼主现在读大一,想要一本国外的电路原理的书,要是入门的那种,楼主零基础,最好是像 G 至少是比邱关源那本书的某些题目更难一些,或者说更活一些。而且那些关于放大器或者

EDA中的电路PCB原理图的设计实例
800x601 - 182KB - GIF

数字时钟设计电路原理图 - 我的相册 - 中国电子
721x563 - 588KB - PNG

求柴油发电机的工作原理和电路图最好有实物图
314x234 - 14KB - JPEG

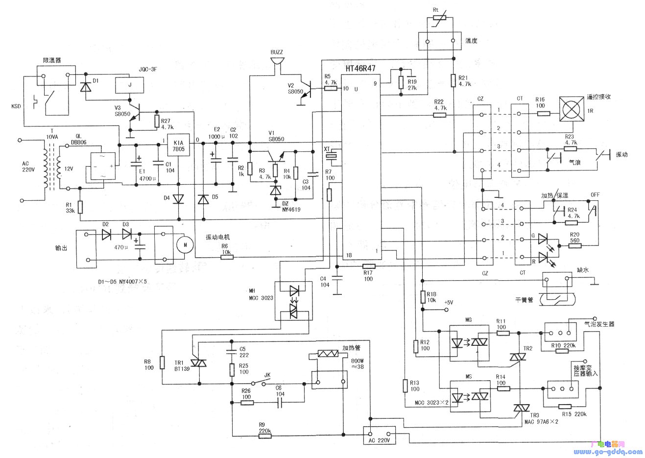
华帝足浴盆电路原理图
1317x935 - 151KB - JPEG

手机充电器电路原理图
600x387 - 22KB - JPEG

【图】飞利浦彩色电视机开关电源电路原理图电
625x362 - 72KB - JPEG

无线鼠标电路原理图
241x290 - 13KB - JPEG

在绘制PROTEL99SE电路原理图时 要用继电器
600x472 - 57KB - JPEG

通信电路原理图
573x308 - 52KB - JPEG

【图】三端可调式稳压器电路原理图电源电路
370x368 - 42KB - JPEG

单片机数码显示电路原理图 - Protel|AD|DXP论
906x501 - 40KB - PNG

【图】300b胆机电路原理图音频电路
680x472 - 45KB - JPEG

9ST217型高清数字CRT彩色电视机电路原理图
968x1459 - 350KB - JPEG

机电路板原理图
730x525 - 51KB - JPEG

RC延时电路原理分析与RC延时电路设计完全攻
560x314 - 44KB - JPEG