多个的话,需要专用的驱动电源,一头接220V交流电,一头接成串的LED灯珠。 单个的话, 电阻接在任意一极都能随开关的通断而发光,但本人串接的时候有一个诀窍:电阻那头接

有谁知道发光二极管接220V电压需要串多大的
500x307 - 10KB - JPEG

1个led接220V不会接咋搞?
500x375 - 6KB - JPEG

用发光二极管做为220v电源的指示灯的电路(最
500x251 - 15KB - GIF

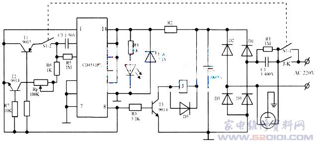
发光二极管接到220v电压上要串联多大的电阻
639x366 - 40KB - JPEG

电源指示灯220v_二极管发光灯_led12v夜市灯
889x574 - 31KB - JPEG

【发光二极管接220v电压】报价_参数_图片_评
957x683 - 42KB - JPEG

220v发光二极管_led发光二极管_发光二极管5
760x362 - 45KB - JPEG

为什么发光二极管接电阻直接连220v 不分火线
358x220 - 5KB - JPEG

压敏电阻220v_电源指示灯220v_led转向灯电阻
700x340 - 59KB - JPEG

我想用发光二极管直接接220v电,电阻需要加几
636x286 - 31KB - JPEG

为什么发光二极管接电阻直接连220v 不分火线
372x220 - 9KB - JPEG

发光二极管加1个43K的电阻接在220VAC电源
650x569 - 150KB - JPEG

led灯珠发光二极管插座指示灯220v 氖灯带电阻
360x310 - 9KB - JPEG

求:怎么把单片机控制的发光二极管改成220V灯
640x258 - 38KB - JPEG

用发光二极管做为220v电源的指示灯的电路(最
600x369 - 39KB - JPEG