联机后行幅小场幅大,换高压包后行幅大,换包后行幅小,康佳F2109E2代换彩行后行幅大了数倍!急!急!,急求,TCL换行包后行幅大且枕形失真,求救acer7377xe(77G)换行管后行幅

长虹牌D2965A\/D2966A彩电行幅小场幅大,顶部
650x592 - 66KB - JPEG

长虹牌D2965A\/D2966A彩电行幅小场幅大,顶部
650x592 - 69KB - JPEG

方正fh770-kd显示器行幅大、枕形失真
378x453 - 53KB - JPEG

雅美达AM772DF珑管显示器,行幅窄,调不宽. -
320x240 - 12KB - JPEG

29M62S行幅大烧行管_第3页_CRT彩电维修_家
1221x889 - 98KB - JPEG

厦华MT-2935A型高清彩电行幅大
759x448 - 37KB - JPEG

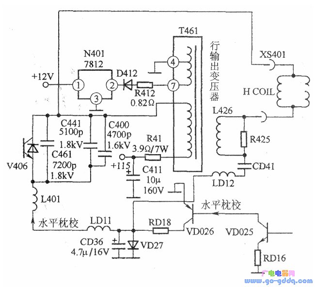
创维8000s-2599型彩电(5s01机芯)行幅大
807x546 - 72KB - JPEG

(已修复)急求创维5S01机芯行幅大枕形失枕
640x480 - 25KB - JPEG

(已修复)急求创维5S01机芯行幅大枕形失枕
800x600 - 131KB - JPEG

方正FG769-VC(冠捷B77487形)显示器出现行幅
392x305 - 34KB - JPEG

显示器行幅窄枕形失真
378x453 - 55KB - JPEG

行幅不可调,一边有枕形失真 - CRT显示器维修
1280x960 - 346KB - JPEG

(已修复)急求创维5S01机芯行幅大枕形失枕
543x340 - 76KB - PNG

29寸crt长虹电视机行幅一边正常 一边不满并且
500x667 - 59KB - JPEG

方正FG769-VC(冠捷B77487形)显示器出现行幅
392x305 - 34KB - JPEG