名称:东莞市国龙实业投资有限公司,出资额:204,出资比例:4【退出】 名称:冯士珍,出资 名称:深圳市澄天伟业投资企业(有限合伙),出资额:269.2749,出资比例:5.2799【退出】

澄天伟业:拟投资600万元设立全资子公司
415x330 - 11KB - PNG

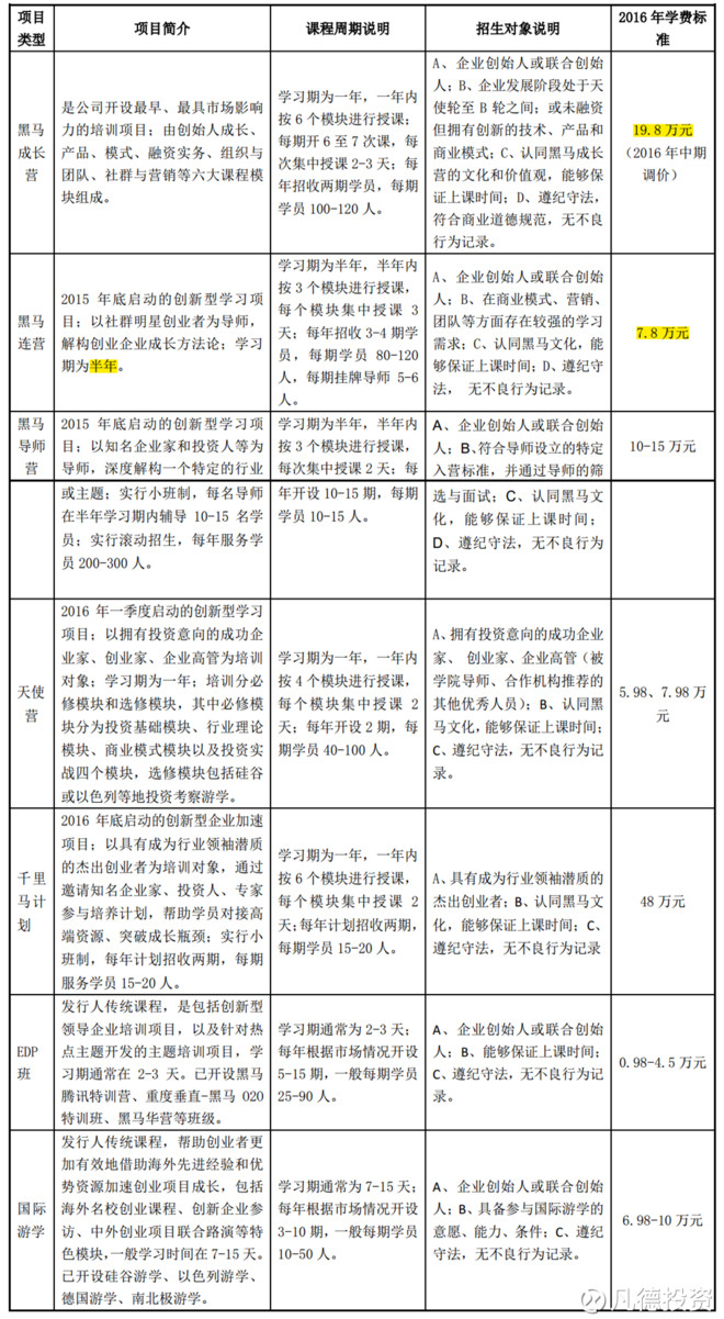
凡德投资: 新股:创业黑马 300688、澄天伟业 3
660x1201 - 302KB - JPEG

凡德投资: 新股:创业黑马 300688、澄天伟业 3
660x478 - 115KB - JPEG

凡德投资: 新股:创业黑马 300688、澄天伟业 3
546x554 - 73KB - JPEG

凡德投资: 新股:创业黑马 300688、澄天伟业 3
544x515 - 57KB - JPEG

凡德投资: 新股:创业黑马 300688、澄天伟业 3
660x411 - 77KB - JPEG

凡德投资: 新股:创业黑马 300688、澄天伟业 3
581x438 - 40KB - JPEG

凡德投资: 新股:创业黑马 300688、澄天伟业 3
660x373 - 44KB - JPEG

凡德投资: 新股:创业黑马 300688、澄天伟业 3
660x403 - 88KB - JPEG

凡德投资: 新股:创业黑马 300688、澄天伟业 3
660x361 - 56KB - JPEG

凡德投资: 新股:创业黑马 300688、澄天伟业 3
660x377 - 85KB - JPEG

凡德投资: 新股:创业黑马 300688、澄天伟业 3
660x272 - 36KB - JPEG

凡德投资: 新股:创业黑马 300688、澄天伟业 3
660x295 - 33KB - JPEG

凡德投资: 新股:创业黑马 300688、澄天伟业 3
521x217 - 60KB - JPEG

澄天伟业透露公司已经通过VISA和银联等的认
504x422 - 19KB - PNG