ADI亚德诺半导体 Analog Devices模数转换器 - ADC 16-Bit 100 kSPS,AD976BNZ,AD9 长期专业收购工厂个人或海关清仓进口电子元器件,美国德州仪器Texas Instruments,BB

收购AD芯片回收德州IC料回收亚德诺IC系列,回
478x480 - 60KB - JPEG

回收德州仪器IC,回收国半ic,回收亚德诺IC
340x255 - 28KB - JPEG

【通信】从历史使命看 5G 驱动的三大产业机遇
878x429 - 38KB - JPEG
ADI溢价近3成收购Linear Technology,值得吗?
478x300 - 21KB - JPEG

德州TI,ADI亚德诺,ST 意法半导体,光耦系列,MA
300x280 - 100KB - PNG

德州TI,ADI亚德诺,ST 意法半导体,光耦系列,MA
300x252 - 128KB - PNG

德州TI,ADI亚德诺,ST 意法半导体,光耦系列,MA
300x241 - 282KB - BMP

【ADE7758ARWZ SOP24 AD\/亚德诺 TPS220
400x400 - 17KB - JPEG

2012中国半导体市场年会圆满召开--华强电子网
400x285 - 91KB - JPEG

回收ADI(亚德诺)IC芯片 回收TI(德州仪器)IC芯片
240x180 - 17KB - JPEG

【专营AD\/亚德诺通信IC AD9764AR SOP-28 全
400x400 - 17KB - JPEG

Soomal·数码多图片库 - 亚德诺半导体(美国模
220x165 - 5KB - JPEG

回收ADI芯片回收ADI亚德诺IC芯片收购ADI芯片
651x474 - 75KB - JPEG

德州TI,ADI亚德诺,ST 意法半导体,光耦系列,MA
300x184 - 215KB - BMP
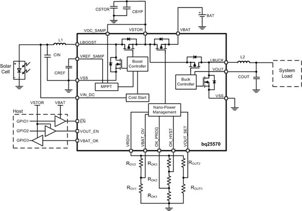
集,物联网,IoT,能源转换效率,震动能源,TI,德州仪
600x419 - 39KB - JPEG