建筑施工消防安全知识试题一、单项选择(共10题,每题3分,请将正确答案的编号字母填入在括号内) 1、高层名用建筑的消火栓箱处启动按钮的主要作用是( ) A.控制消防水泵的启

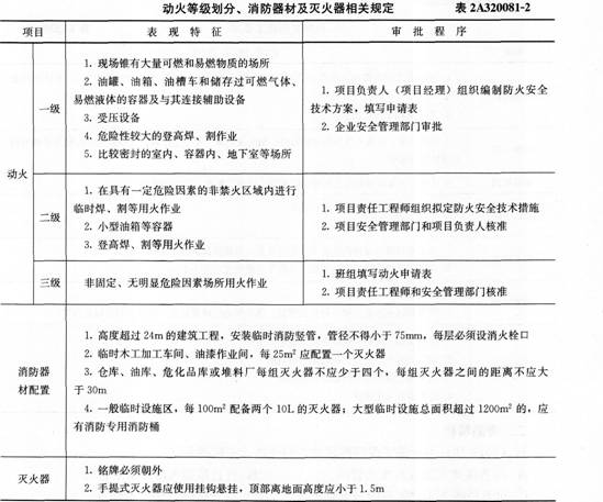
2A320080 建筑工程施工现场管理现场消防管理
549x457 - 41KB - JPEG

2A320080 建筑工程施工现场管理现场消防管理
550x245 - 26KB - JPEG

2014注册消防工程师考试全程通关金考卷 消防
400x400 - 26KB - JPEG

2014消防工程师资格考试 全程通关金考卷 消防
400x400 - 46KB - JPEG

正版2014年注册消防工程师试卷 全程通关金考
400x400 - 46KB - JPEG

建筑智能化工程施工实用便携手册与2016版注
200x200 - 6KB - JPEG

酒店建筑工程施工大楼消防系统设计及疏散设计
993x1404 - 43KB - PNG

【2015】节能建筑施工|建筑节能施工方案|有谁
500x289 - 51KB - JPEG
![[建筑消防工程]评价 建筑消防工程试题怎么样](http://img3.tbcdn.cn/tfscom/i2/TB1tXTsJVXXXXXcXpXXXXXXXXXX_!!0-item_pic.jpg_270x270.jpg)
[建筑消防工程]评价 建筑消防工程试题怎么样
200x200 - 5KB - JPEG
![[建筑消防工程]评价 建筑消防工程试题怎么样](http://img1.tbcdn.cn/tfscom/i4/TB1vIC5JFXXXXcPXXXXXXXXXXXX_!!0-item_pic.jpg_270x270.jpg)
[建筑消防工程]评价 建筑消防工程试题怎么样
270x270 - 21KB - JPEG

【2015】节能建筑施工|建筑节能施工方案|有谁
500x334 - 212KB - JPEG

正版2014注册消防工程师资格考试辅导教材+大
400x400 - 36KB - JPEG

三门县公安局海游派出所开展建筑工地冬季消防
512x339 - 86KB - JPEG
![[建筑消防工程]评价 建筑消防工程试题怎么样](http://img4.tbcdn.cn/tfscom/i2/TB1PnOGJVXXXXcLXXXXXXXXXXXX_!!0-item_pic.jpg_270x270.jpg)
[建筑消防工程]评价 建筑消防工程试题怎么样
180x270 - 8KB - JPEG

一级消防工程师报考条件:从事建筑施工可以报
630x453 - 44KB - JPEG