
小学教育教学知识与能力命题考点分析:1.1我国小学教育的基本特点及历史与发展现状
711x539 - 242KB - PNG

每日练习 《教育教学知识与能力》 之课程与课程论(十)_国内频道_东方头条
640x400 - 21KB - JPEG

教育教学知识与能力(小学适用于改革试点省市2013最新版国家教师资格考试专用教材)-博库网
1280x1761 - 381KB - JPEG

中公2014贵州省教师资格考试专用教材 教育教学知识与能力+综合素质(小学)2本套 -图书价格:46-教育图书\/书籍-网上买书-孔夫子旧书网
240x298 - 12KB - JPEG

文都教师资格证-小学教育教学知识与能力命题考点分析:1.1我国小学教育的基本特点及历史与发展现状
711x539 - 192KB - PNG

小学教师资格证考试《教育教学知识与能力》考点精析:1.2学生指导 _ 教师资格 _ 233网校
2016x2805 - 1136KB - PNG

教师资格小学教育教学知识与能力考点 - 辽宁教师资格证考试备考资料|教育教学知识-辽宁中公教师考试网
594x206 - 12KB - PNG

15上半年教师资格笔试小学《教育教学知识与能力》真题及解析【上】
455x289 - 13KB - JPEG

2018下《教育教学知识与能力》数学教学设计真题
490x334 - 206KB - PNG

2020年国考还会缩编么
640x412 - 43KB - JPEG

2016教师资格证《小学教育教学知识》考情分析-教师资格考试-考试吧
578x607 - 137KB - JPEG
小学教育教学知识与能力题型强化练习(2)教学设计 _ 教师资格 _ 233网校
557x790 - 64KB - JPEG

2015教资国考《教育教学知识与能力》教学设计练习题(十)_教师资格_中公教育网
430x570 - 108KB - JPEG

2018下小学《教育教学知识与能力》英语教学设计真题
493x560 - 321KB - PNG

2018下半年教师资格小学《教育教学知识与能力》白皮书参考答案二(2)
508x264 - 15KB - JPEG
简介:教育教学知识与能力 作者:胡惠明 编副标题:教育教学知识与能力出版年:2012-12页数:256定价:31.00元ISBN:9787
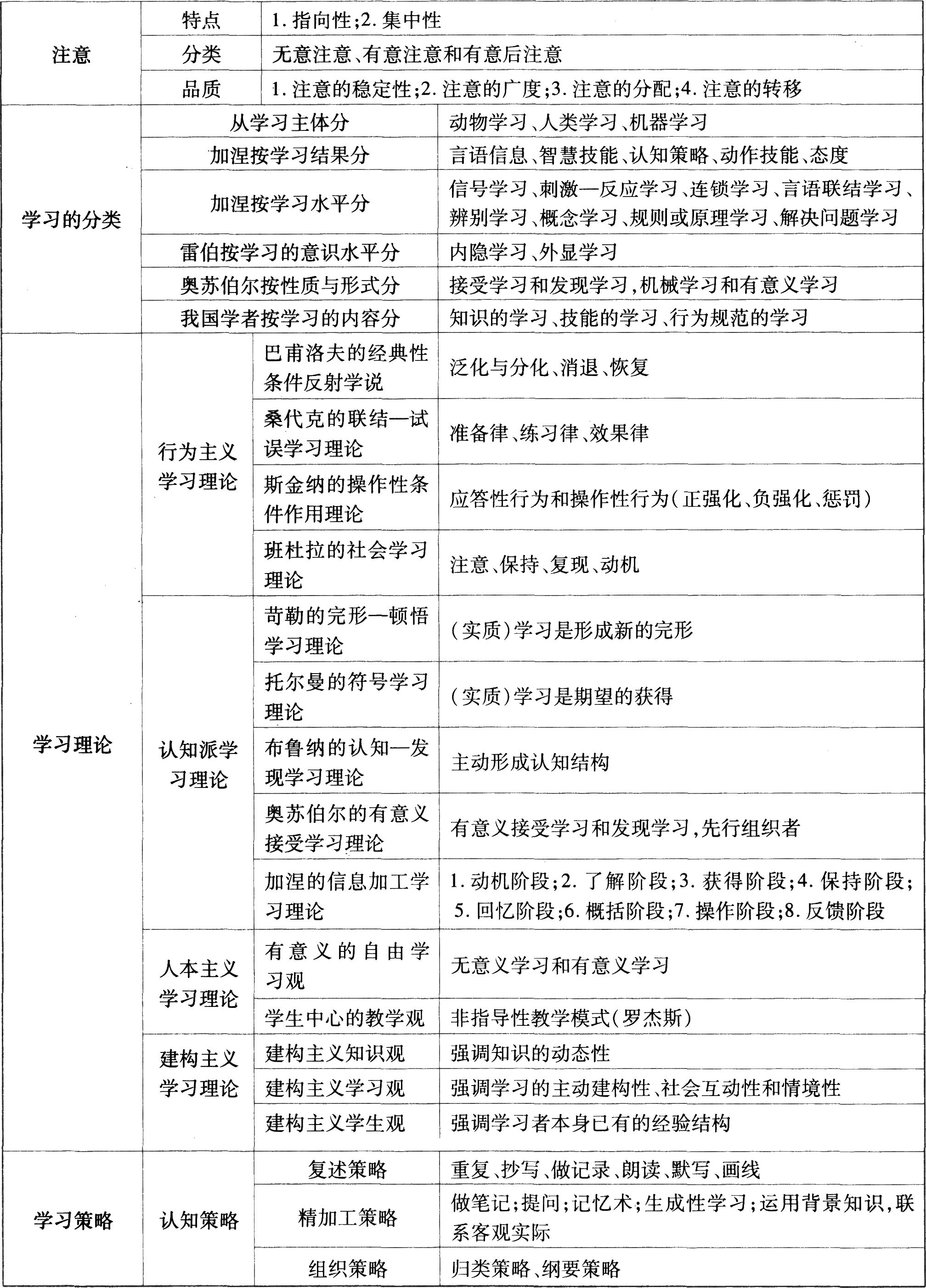
教师资格考试教育教学知识与能力一科小学教师教育教学知识与能力考试内容主要涵盖教育知识与应用、教学知识与能力两大板块。前者包括教育
在小学教育教学知识与能力的考试中,教学设计会考一个题目,占40分。可以看看以往真题是怎么出教学设计题的。教学设计题真题解析 下面帮各位
导读: 2018年上半年教师资格证考试小学教育教学知识与能力真题及答案已发布,更多教师资格证考试真题敬请关注233网校教师资格证考试网!2018真
2014年山东教师资格证笔试时间是3月16日,面试时间是5月17日-18日,临沂中公教育(linyi.offcn.com)温馨提示备考2015年教师资格证的考生,参考下时间,做好合理安排! 专业文档
2018上半年小学《教育教学知识与能力》 河北天一教育 2019-02-26 07:02 教学设计题(语文/数学)[2018上小学·真题] 1. 请认真阅读下列材料,并按
教育教学知识与能力 一语惊人12|2017-10-16 |举报 专业文档 专业文档是百度文库认证用户/机构上传的专业性文档,文库VIP用户或购买专业文档下载特权礼包的其他会员用户可
包括教师资格证笔试真题及答案,本文整理2019上半年教师资格证考试题答案:小学教育教学知识与能力试题答案解析。更多教师资格证考试信息,请
《2019年小学教师资格考试(综合素质+教育教学知识与能力)易考宝典软件》是《易考宝典》考试系列软件之一,是专门为参加小学教师资格考试的朋友量身定做的自我测试系统
考试吧教师资格考试栏目为您提供教育教学知识与能力考试真题,教育教学知识与能力复习资料,教育教学知识与能力考点命题,教育教学知识与能力重点提示,教育教学知识与能