
三洋XQB60-288S洗衣机故障代码表_家电维修资料网_www.520101.com
768x836 - 116KB - JPEG

惠而浦3705系列洗衣机故障代码
385x422 - 47KB - JPEG

西门子 6.2kg 洗衣机 WS10K1R81W团购_1号团_1号店官网
750x527 - 104KB - JPEG

家电维修网西门子SILVER 4105(XQG52-4105)洗衣机故障代码说明
508x405 - 61KB - JPEG

家电维修网西门子ATHLETIC 1098XS洗衣机故障代码说明
515x805 - 104KB - JPEG

话说西门子洗衣机也靠不住了~_深圳汽车论坛_XCAR 爱卡汽车俱乐部
760x428 - 67KB - JPEG

西门子3D正负洗系列洗衣机技术解析-搜狐滚动
500x333 - 30KB - JPEG

西门子滚筒洗衣机故障与维修-国美在线
837x487 - 108KB - PNG

两点钟把手设计 西门子洗衣机售4752_家电_科技时代_新浪网
500x375 - 20KB - JPEG

SIEMENS西门子SILVER 2005洗衣机故障代码 -广电电器网-www.go-gddq.com
504x638 - 80KB - JPEG

西门子EXTRA 1650洗衣机故障代码_家电维修资料网_www.520101.com
509x687 - 79KB - JPEG

西门子XQG70-14H468洗衣机故障代码表_家电维修资料网_www.520101.com
761x460 - 106KB - JPEG

西门子洗衣机无法启动,指示灯闪烁,是什么故障?
600x450 - 54KB - JPEG

西门子XQG75-WD14H4601W洗衣机故障代码
435x475 - 71KB - JPEG

SIEMENS西门子XQG56-10M3N0(WS10M3N0TI)洗衣机故障代码 -广电电器网-www.go-gddq.com
535x738 - 139KB - JPEG
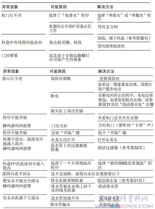
F01显示代码:故障现象:为机门未关好分析。故障原因:反复开关机门,故障依旧,打开洗衣机外壳,将洗衣机门开关上插线拔下,短接在一起,启动洗衣机,故障代码消失,说明门开关有
E4 西门子滚筒洗衣机加热故障请加查加热管线路是否接触不良或联系检修 E4西门子滚筒洗衣机8分钟为达到水位水龙头未打开、水压过低、虹吸。按启动键继续运行 E5 西门
一,西门子全自动洗衣机电脑屏幕显示水龙头标志是水龙头未打开,或者水压过低的报警。
随着经济水平的上升,对数人都会借用洗衣机清洗服饰,给我们节约了不少时间,使用的时候遇到了西门子洗衣机故障代码时,会直接被吓到,不知如何处
维修一台西门子滚筒洗衣机,接通电源指示灯亮,屏显转速、洗衣量、预约等信息滚动显 最终原因:电源板故障,虽然300V、12V、5V等电压都有,但是按开始/暂停键无效,换一块
新华西门子洗衣机故障图标 CPU 226XM微型PLC不仅具有24 VDC输入和24 VDC晶体管输出,同时还具有230 VAC输入和继电器输出。由于它的输入
西门子洗衣机故障图标 西门子洗衣机玻璃破裂反射行业久乱必治决心 由于科技的进步,制造水平的不断提高,电器发生严重故障的时候需要维修人员上门检查.王先生在10月29日
土巴兔装修问答平台为网友提供各种西门子洗衣机故障图标问题解答.土巴兔装修问答汇聚2400万业主的装修经验和智慧,迅速为业主解决西门子洗衣机故障图标的困惑 我的土
西门子洗衣机适用所有机型代码:显示钥匙标志:故障现象:开机按任何按键无反应。故障原因:传感器故障、门锁故障、程序故障E17故障代码:故障现象:开机按开始按键不进水。