功能电子材料、固体电子器件,超大规模集成电路(ULSI)的设计与制造技术、微机械电子系统以及计算机辅助设计制造技术等。 2、微电子科学与工程专业大学排名 校友会2017
内容简介:2018-2019微电子科学与工程专业大学排名【科教评价网+校友会版】微电子科学与工程专业培养德、智、体等方面全面发展,具备微电子科
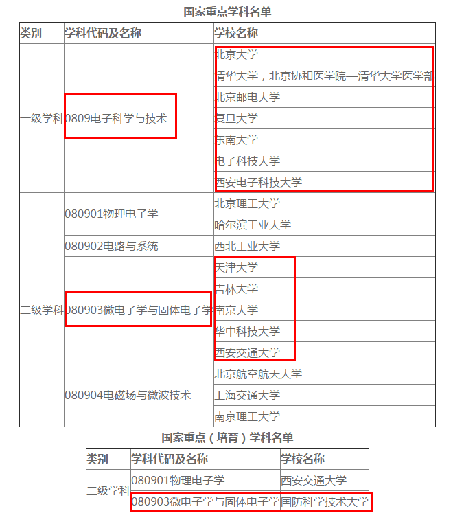
都把微电子专业归为工学类,因此,楼下的排名介绍的对象都是080903微电子学与固体电子学。有些专业排名没有细化到二级学科,因此评估对象是080
内容简介:微电子学专业大学排名全国共有21所开设了微电子学专业的大学参与了排名,其中排名第一的是上海交通大学,排名第二的是南开大学,排名
开设高校数最多的专业有英语748所、计算机科学与技术718所、视觉传达设计581所、市场营销572所、环境设计561所。微电子科学与工程专业排名
2017年微电子科学与工程专业好的大学有哪些,哪些微电子科学与工程专业是高考考生选择报考的最佳专业?一品高考网整理了2017年微电子科学与工
内容简介:微电子科学与工程专业大学排名微电子科学与工程是物理学、电子学、材料科学、计算机科学、集成电路设计制造学等多个学科和超净、
中国大学分学科门类竞争力排行榜、中国大学分地区竞争力排行榜,中国大学本科教育分专业竞争力排行榜等500多个榜单。 2014-2015年微电子科学

2017年全国微电子科学与工程专业大学实力排
300x200 - 15KB - JPEG

大学毕业生薪酬排行发布 清华复旦北大居前三
500x398 - 64KB - JPEG
微电子专业排名前10的高校,这两所学校你想不
640x394 - 67KB - JPEG

微电子专业排名前10的高校,这两个学校你想不
1010x728 - 29KB - PNG

微电子专业排名前10的高校,这两个学校你想不
660x760 - 19KB - PNG

排名-金融工程专业介绍|微电子专业大学排名|金
691x524 - 105KB - JPEG

微电子科学与工程专业开设大学名单及其排名公
476x291 - 284KB - PNG

2017年微电子科学与工程专业大学排名_专业排
268x201 - 17KB - JPEG

017年中国校友会研究报告公布中国民办大学微
688x411 - 411KB - PNG
南京邮电大学28个专业毕业半年后收入排行前
615x609 - 47KB - JPEG

2015大学生薪酬Top排行榜|爱开大学生
628x527 - 112KB - JPEG

2016年微电子科学与工程专业大学名单汇总
300x225 - 17KB - JPEG

2016年电磁场与微波技术专业大学排名,专业课
300x225 - 19KB - JPEG

2017年电子科技大学专业排名,电子科技大学招
600x350 - 131KB - JPEG

搜狐公众平台 - 985大学工资收入前10专业排行
500x320 - 18KB - JPEG
在2018本科微电子科学与工程专业排行榜中,清华大学雄居排行榜榜首,北京大学、上海交通大学紧随其后,占据第二、第三名。全部排名数据请看下表: 1、本科大学微电子科学
专业类别:工学类 学科:电子信息类 授予学位:理学或工学学士 为更好让考生参考,只显示了前10大学。 2018年微电子科学与工程本科专业大学排名 2015共有66所大学开设微电