在这16家港口上市公司中,全部盈利,但是有7家公司净利润出现负增长。其中,上港集团年 广西北部湾国际港务集团有限公司是广西自治区政府直属
广西北部湾国际港务集团成立以来,作为广西三个港口当中唯一的一个上市平台,北海港 今年3月,广西自治区国资委和北海市政府下发了关于北部湾港
公司简介:北海港股份有限公司是广西最早的上市公司之一北海港主要从事港口码头建设、国际国内集装箱、内外贸件杂散货装卸、货物仓储中转、
2014年上市公司“北海港股份”更名为“北部湾港股份”。三港区主要码头泊位等资产整体上市,实现了广西北部湾港的统一规划、统一建设、统一
前段时间,习总书记到广西考察北部湾的北海市铁山港公用码头时就提出:打造好向海经 防城港供电局加强港口片区电网建设,为防城港务集团及临
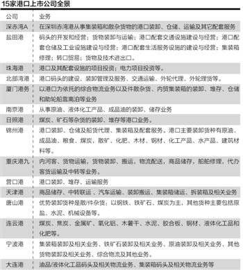
坐拥优质的港口泊位资源,深赤湾的业绩相当稳定。据深赤湾2017年年报,2017年全年实现营业收入24.56亿元,同比微增3.14%,实现归属于上市公司股东
公司简介:北海港股份有限公司是广西最早的上市公司之一北海港主要从事港口码头建设、国际国内集装箱、内外贸件杂散货装卸、货物仓储中转、
相关港口水运,上市公司,股票,水运,港口新闻 2010年09月26日2010年09月26日2010年09月26日②凡本网注明“发布者:XXX(非财富赢家网)”的作

广西上市公司大观 | 市值规模、经营数据、行业
660x379 - 30KB - JPEG

北部港湾:将抓住一带一路与陆海新通道建设
578x276 - 10KB - PNG

柬西哈努克港正式上市 成柬国第五家上市公司
550x308 - 31KB - JPEG

【深度】港口整合现燎原之势,大港口战略浮现
500x333 - 21KB - JPEG

一份名单悄悄流出 引起广西轩然大波!
212x301 - 69KB - PNG
北部湾港:公司航线基本实现东南亚主要港口全
578x276 - 9KB - PNG

大大出访 PK 双十一跨境电商 下周题材那家强
220x220 - 9KB - JPEG

大大出访 PK 双十一跨境电商 下周题材那家强
220x220 - 10KB - JPEG

港口上市公司市值排名:上港集团独占鳌头
600x332 - 23KB - JPEG

摸底15家港口上市公司:上市港口急启安全隐患
350x389 - 65KB - JPEG

2017年上半年港口行业上市公司营收排名:上港
639x913 - 66KB - JPEG

快进!江苏省港口整合已至上市公司层面
640x258 - 97KB - JPEG

2017年港口运输行业A股上市企业净利润排行榜
828x521 - 59KB - PNG
港口行业A股上市公司经营情况对比:上港集团营
557x318 - 27KB - JPEG

但斌(东方港湾董事长)推荐的中国上市企业33个
1080x720 - 153KB - JPEG
港口与航运上市公司财务分析,上市公司财务分析,上市公司的财务分析,港口上市公司,航运类上市公司,泉州港口上市公司,广西港口上市公司,港口与航运管理专业,港口航运,港口