
一张图看懂2019年中国足球联赛升降级体系:中
640x480 - 41KB - JPEG

重磅!名记曝2019赛季中乙联赛将扩军至32队
516x318 - 18KB - JPEG
官方:2019赛季中乙联赛将扩军至32队
520x293 - 19KB - JPEG

2019赛季中乙扩军至32支球队 中国职业联赛足
495x490 - 39KB - JPEG

官方:2019赛季中乙联赛将扩军至32队
690x870 - 109KB - JPEG

中甲升降级大混战,辽足仍可能降级中乙,武汉卓
1280x888 - 3330KB - BMP

中丙四强产生,四队将优先升级至中乙_足球_东
593x538 - 34KB - JPEG

中甲已开赛却迎重大调整 足协取消升降级附加
530x450 - 266KB - PNG
2019中甲联赛规则出台:引入VAR 2020扩军到
461x420 - 16KB - JPEG
升2降2.5!中甲新升降级制度出炉!
640x317 - 49KB - JPEG
升2降2.5!中甲新升降级制度出炉!
420x420 - 15KB - JPEG

中甲最新升降级制度出炉
640x317 - 47KB - JPEG
被抛弃的大连队?场均上座率1134人,超越本轮
640x425 - 54KB - JPEG

中甲保级形势明朗!梅县铁汉成降级热门,两竞争
576x394 - 26KB - JPEG

被志杰狂灌5球,10战8负的富力,花重金参加港
592x336 - 27KB - JPEG
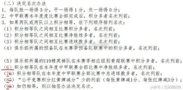
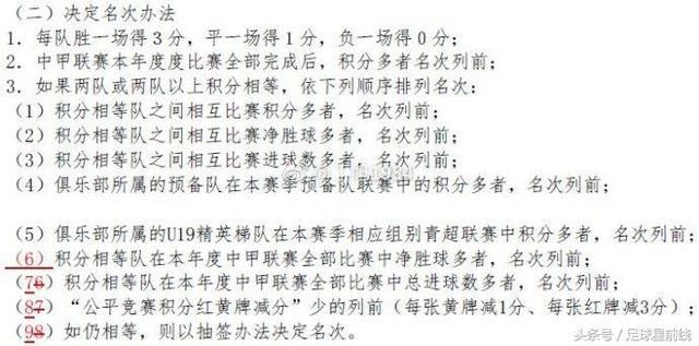
新出炉的重大改革方案具体已一一罗列下方。相信不少球迷都对2019中乙升中甲规则非 中乙联赛在升降级制度上做出了很大的调整。届时,2019年中
今年对于中乙联赛来说也是充满新意的一年,无论是参赛球队数量还是升降级制度都有了 今天下午,2019年中乙联赛将燃起战火,青岛中能首轮坐镇
本赛季中乙联赛升降级规则正式出炉,根据规则,2019赛季中乙联赛将扩军至32支球队。升降级规则摘要如下:中乙、中冠升降级规则确定:2019中乙升
由于中超还未有扩军计划,中甲升级规则保持与往年一致,冠、亚军直接升级,降级方面,2019赛季中甲倒数第一名直接降入中乙,并增加升降级附加赛,
直播吧9月29日讯北京时间9月29日,中乙联赛常规赛26轮全部结束。接下来,根据各支球队常规赛的排名,将展开决赛圈比赛、排位赛和附加赛的角逐
3月5日,中国足协召开了2019赛季中国足协乙级联赛赛区工作会议。在本次会议上,中国足协宣布了对新赛季中乙联赛的重大改变决定:升降级将分别
新赛季中乙升降级规则也已确定,据体育记者丁旭消息,本赛季中冠联赛升级中乙联赛的名额继续实行4+2,即中冠联赛前四名直接获得2019赛季中乙准
通过新赛季的升降级规则可以看出,2018赛季中乙联赛季军可以与中甲联赛倒数第三名进行附加赛,如果中乙季军在附加赛胜出,那将会有三支中乙球
中乙升降级规则:今年.中乙升降级规则:今年的中乙联赛在升降级规则上做出了改变,因为 视频! 贴吧热议榜 ,跳到 页 确定 发贴请遵守 发表 保存至快速回贴 退出 ©2019 Baidu