
18-0,延安业余联赛现蹊跷比分
900x851 - 90KB - JPEG
中国业余足球联赛18:0比分仍无法夺冠 赛后延
595x353 - 48KB - JPEG

延安业余联赛踢假球?一球队末轮18-0大胜逆袭
640x1138 - 122KB - JPEG

传延安业余联赛现 18-0 悬殊比分,胜者受益夺冠
583x337 - 40KB - JPEG
默契球?传业余联赛现18比0,胜者靠净胜球夺冠
640x1136 - 64KB - JPEG
延安业余足球联赛出现18:0,真球?假球?双方各
507x274 - 23KB - JPEG

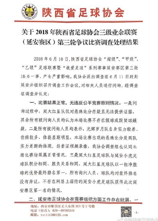
陕西足协通报18-0调查结果:正常!延安足协管理
531x741 - 65KB - JPEG

业余比赛18:0抢头条,寻真相巧合多,假球再扰
600x300 - 30KB - JPEG

18: 0业余比赛抢头条, 探寻真相背后, 假球再扰
580x240 - 28KB - JPEG
18比0!打假球疑在中国足球业余联赛上演 足协
428x454 - 50KB - JPEG

2015红牛冠军联赛延安赛区近日正式开幕_体育
400x300 - 32KB - JPEG
18:0!业余球赛乱像频生,中国足球无可救药?
481x507 - 45KB - JPEG

延安足协回应0-18:比赛无虚假 用法律追究造谣
536x788 - 51KB - JPEG

延安足协正式回应0-18:比赛无虚假!用法律追究
700x350 - 28KB - JPEG

中国足球比赛上演18:0逆转,广州恒大都看服!中
622x493 - 49KB - JPEG
延安业余足球联赛末轮出现了18-0的悬殊比分,获得这场比赛胜利的延安小虎队神奇夺冠。而争冠的竞争对手延大红星球员,则在社交平台上怒斥延安小虎和对手踢默契球。 3个
加油中国体育社区Chinago.cn足球赛事平台,为足球赛事组织者提供足球赛事、篮球赛事等免费赛事平台,2015加油中国业余足球冠军联赛延安赛区-足球赛事 当前位置:加油中国
在6月10日进行的一场陕西省足协“陕甲”业余足球联赛(延安赛区)比赛中,延安小虎队 “由于(延安)小虎队在延安常年包揽各项赛事的冠军,实力很强,而(延安)光辉岁月队的实
在6月10日进行的一场陕西省足协“陕甲”业余足球联赛(延安赛区)比赛中,延安小虎队 “由于(延安)小虎队在延安常年包揽各项赛事的冠军,实力很强,而(延安)光辉岁月队的实
在6月10日进行的一场陕西省足协“陕甲”业余足球联赛(延安赛区)比赛中,延安小虎队 “由于(延安)小虎队在延安常年包揽各项赛事的冠军,实力很强,而(延安)光辉岁月队的实
在延安市业余联赛最后一轮中,延安大学红星足球队只要拿下对手,就基本能获得延安市业余联赛冠军,从而获得陕西甲级联赛的参赛资格。本轮比赛,延
延安业余联赛现蹊跷比分》一文。根据网友的爆料,6月10日进行的陕西省延安市业余足球联赛中出现了一场18-0的大比分赛事。而这场比赛的赛果,又直接影响了赛事冠军归属
根据微博网友@万诗海之恋消息,在日前进行的延安业余足球联赛中,延安小虎凭借着末轮18-0的悬殊比分,力压延安大学红星足球队,获得延安业余足球
根据网友的爆料,6月10日进行的陕西省延安市业余足球联赛中出现了一场18-0的大比分赛事。而这场比赛的赛果,又直接影响了赛事冠军归属,因此引