
福建省2012年1月普通高中学业基础会考时间
550x335 - 20KB - JPEG

2015年1月 福建省普通高中学生学业基础会考
892x1033 - 449KB - PNG

福建省高中基础会考信息技术大纲.doc
870x1229 - 67KB - PNG

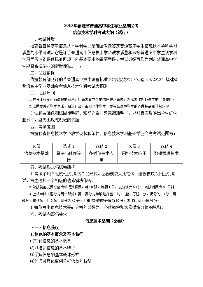
2009福建省普通高中学生学业基础会考信息技
993x1404 - 76KB - PNG

2012福建1月高中学业基础会考成绩公布
199x149 - 4KB - JPEG

(福建省信息技术会考纲要.doc
141x200 - 14KB - PNG

福建普通高中学生学业基础会考适应性训练附答
993x1404 - 101KB - PNG

福建省泉港五中高二1月基础会考模拟(一)政治
141x200 - 11KB - PNG

(福建省信息技术会考纲要.doc
696x983 - 43KB - PNG

2014年1月福建高中化学会考试卷
445x254 - 58KB - PNG

2014年6月福建高中化学会考试卷
462x323 - 27KB - PNG

2011年福建省普通信息技术会考考点解析(含答
696x983 - 42KB - PNG
2018年福建高中会考大纲公布,10个科目部分内
244x204 - 8KB - JPEG
今后福建的高考,四月份就开始考!会考成绩计入
200x125 - 10KB - PNG

吉林省普通高中毕业会考证书-毕业\/学习证件--
640x480 - 61KB - JPEG
2019年福建会考成绩查询网站免费提供2019年福建会考成绩查询,福建会考成绩查询时间,福建会考成绩查询入口等
福建会考成绩查询 动态 会考报名时间 高中会考时间 高中会考科目 高中会考成绩查询 高中会考录取查询 会考
福建高中会考网免费提供2019福建高中会考报名时间,福建高中会考考试时间,福建高中会考成绩查询等信息。
会考网权威发布福建省教育考试院2018年福建会考成绩查询入口【已开通】,更多相关信息请访问高中会考网。
下面小编整理了福建会考成绩查询时间及入口,希望可以帮到大家!1 福建会考成绩查询入口 点击进入>>> 1
福建教育考试院公布了福建省2017年6月高中会考成绩查询入口,新东方在线高考网小编提醒参加此次会考的同学
2016年福建会考成绩查询入口已开通,考生点击进入2016年福建会考2012年6月普通高中会考成绩公布(福建)
福建福州 厦门 泉州 宁德 莆田 三明 漳州 南平 龙岩 2017年1月福建高中学生学业基础会考成绩已经下发到各
福建2018年1月高中会考成绩查询入口已于2月6日正式开通,新东方在线高考网小编提醒考生们,登陆福建省教育
2014年福建高中会考已经结束,以往今年(2014)福建高中会考成绩查询时间跟以往应该大致是相同的,考生可