小刀ST48-2-B型电动车充电器实绘电路 下载地址 和此资料相关的资料还有: 小刀ST48-2-B型电动车充电器电路图 资料评论评论内容只代表网友观点,与本站立场无关! 评论摘

小刀ST48-2-B型电动车充电器电路图
600x849 - 73KB - JPEG

科斯达电动车充电器电路原理图_家电维修资料
932x478 - 100KB - JPEG

西普尔电动车充电器48v12 h 60v20 h智能通用
300x300 - 39KB - JPEG

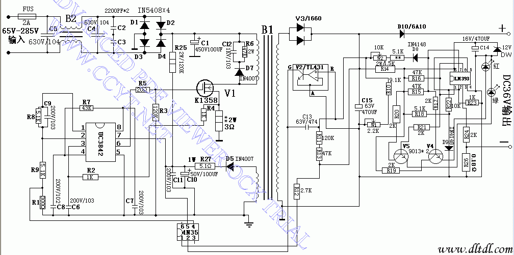
电动车充电器电路图
750x640 - 177KB - JPEG

小刀SP3210-64B电动车充电器充电过程中不能
1055x498 - 98KB - JPEG

小刀电动车充电器故障检修及芯片代换疑问
2459x1998 - 571KB - JPEG

路易达48V电动车充电器原理图
480x300 - 32KB - JPEG

路易达48V电动车充电器原理图
480x300 - 39KB - JPEG

小刀64V电动车充电器不通电故障检修
4441x2033 - 709KB - JPEG

图】48V电动车充电器原理图充电电路电路图维
1491x808 - 239KB - GIF

【小刀电动车充电器】最新最全小刀电动车充电
165x220 - 15KB - JPEG

小刀比德文塞克爱玛锂电电动车充电器48V10-
600x600 - 301KB - JPEG

48V电动车充电器工作原理 -广电电器网-www.g
480x340 - 42KB - JPEG

36v电动车充电器原理图
1008x501 - 26KB - GIF

48V电瓶车充电器电路图-+电子制作-+电子发烧
691x469 - 86KB - JPEG