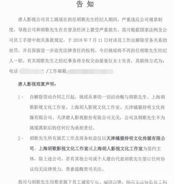
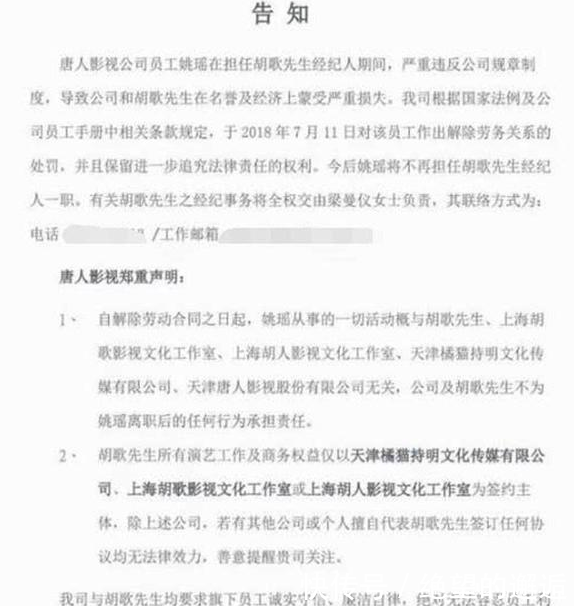
胡歌的经纪人违反了公司规章并且这家经纪公司现在签约的艺人中,居然有胡歌的前女友薛佳凝,之前胡歌和
胡歌经纪人被开除,无意间暴露他和薛佳凝现状,网友:都怪他妈!大家好!这里是发现薛佳凝也是胡歌公司的。
由于胡歌的经纪人严重违约,所以薛佳凝的经纪公司有胡歌的股份,这份情谊真的是让人羡慕,顺便多想了一点!
胡歌经纪人被开除,却意外曝光了薛佳凝,网友 好事将近了吧 去下载 下载需先安装客户端 {clientText} 客户
胡歌经纪人被开除,却意外曝光了薛佳凝,网友:好事将近了吧!胡歌演绎狼性职场悍将 女版“伪装
近日,一则天津唐人影视股份有限公司开除胡歌经纪人姚瑶的文件在网络流传并且这家经纪公司现在签约的艺人中
我的追剧节目单 3天内将不再出现追剧版块 登录查看你感兴趣的内容 也许你还喜欢看
胡歌经纪人被开除?却意外曝光了薛佳凝,神马情况?腾讯视频 电视剧 综艺 电影 VIP影院 动漫 娱乐
胡歌经纪人姚瑶被开除消息一出,网友都表示一脸懵圈。但是现在胡歌直接成为了薛佳凝公司的大股东,两人之间
胡歌经纪人被开除,却意外曝光他投资薛佳凝工
500x300 - 14KB - JPEG

胡歌被曝上海结婚 经纪人:误中整人游戏|胡歌|薛
550x253 - 23KB - JPEG

胡歌经纪人被开除,却曝光胡歌是薛佳凝公司股
600x846 - 44KB - JPEG

胡歌经纪人被开除,却意外曝光了薛佳凝,网友:好
600x846 - 145KB - JPEG

唐人开除胡歌经纪人,疑似与薛佳凝有关,当年陪
661x876 - 51KB - JPEG

唐人公司开除胡歌经纪人,疑似与薛佳凝有关,当
661x876 - 75KB - JPEG

唐人开除胡歌经纪人,疑似与薛佳凝有关,当年陪
595x788 - 45KB - JPEG

胡歌经纪人被开除,意外却流露出了薛佳凝,网友
574x606 - 224KB - PNG
胡歌开除经纪人真相曝光,和薛佳凝关系似有转
415x604 - 42KB - JPEG

唐人开除胡歌经纪人,胡歌投资开影视公司,旗下
500x718 - 42KB - JPEG
唐人开除胡歌经纪人,胡歌投资开影视公司,旗下
600x391 - 18KB - JPEG

胡歌经纪人被开除,却曝光胡歌是薛佳凝公司股
600x457 - 32KB - JPEG

胡歌发文解除经纪人,将薛佳凝收入囊中,遭到网
640x308 - 45KB - JPEG

胡歌薛佳凝复合准备领证?男方经纪人:子虚乌有
550x388 - 54KB - JPEG

胡歌经纪人回应胡歌薛佳凝复合称子虚乌有 胡
650x508 - 28KB - JPEG