日照职业技术学院坐落在美丽的海滨城市-日照。学院始建于1987年,是经国家教育部批准建立的山东省第一所
欢迎光临应届生日照职业技术学院校园招聘专版,在这里汇聚了日照职业技术学院2019校园招聘信息、日照职业
日照职业技术学院2018年单独招生章程[2018-04-03]日照职业技术学院2018年单独招生报考须知[2018-04-01]日照
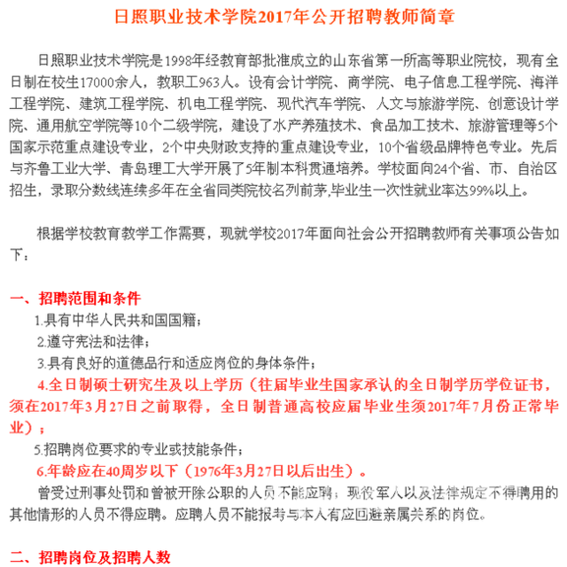
日照职业技术学院招聘教师。日照职业技术学院2017年公开招聘教师简章时间:2017年3月24日 来源:ygbadmin
日照职业技术学院2018年教师公开招聘简章 根据学校岗位空缺和教育教学工作需要,按照《事业单位人事管理
须按招聘岗位的要求,提交本人相关证明材料(原件及复印件)、《日照职业技术学院2017年公开招聘教师报名登记
招聘岗位及具体要求,详见《日照职业技术学院2018年公开招聘教师岗位一览表》(附件1)。二、报名和资格审查
日照职业技术学院(Rizhao Polytechnic)是一所由日照市人民政府举办,并经中华人民共和国教育部批准设立的
日照职业技术学院2018年教师公开招聘岗位一览表 类别 岗
邮件报名:符合条件的应聘人员需填写《日照职业技术学院2018年教师公开招聘报名登记表》(附件2),将报名

日照职业技术学院2014届综合类招聘会成功举
450x300 - 55KB - JPEG

长沙商贸旅游职业技术学院去年招聘计划 | 日照
500x375 - 33KB - JPEG
齐鲁人才网:日照职业技术学院2016届毕业生双
300x230 - 14KB - JPEG

日照职业技术学院牵手山钢,开启三赢模式!
650x434 - 45KB - JPEG

青岛港湾职院航海类毕业生 成为香饽饽
550x365 - 36KB - JPEG

日照职业技术学院公开招聘教师32人!快转给需
324x782 - 37KB - PNG

转需:日照职业技术学院招聘18名教师!
585x681 - 179KB - JPEG

日照职业技术学院公开招聘教师32人!
640x648 - 286KB - PNG

2017日照莒县公开招聘中小学幼儿教师笔试成
258x258 - 22KB - JPEG

2016年日照职业技术学院高考分数线 | 日照高考
500x1107 - 389KB - PNG

青岛港湾职业技术学院双选会开幕 毕业生逆袭
450x300 - 50KB - JPEG

蓝色经济招聘人才(图)
350x232 - 18KB - JPEG

2017年日照职业技术学院公开招聘教师简章(3
127x127 - 6KB - JPEG
日照职业技术学院老师来公司参观并看望实习圆
250x111 - 5KB - JPEG

公司(上海闵行)招聘网络运营经理或网店经理 上
313x209 - 15KB - JPEG