
快看!天宫里的唐风婚礼!华夏复兴衣礼先行。复
780x519 - 145KB - JPEG

听风听雨过清明:华夏传统节日寒食、清明节复
600x525 - 205KB - JPEG
复兴始于传承,华夏道医传承班招生简章_搜狐艺
600x431 - 37KB - JPEG

谁是A股分红王_证券_华夏时报网
749x424 - 152KB - JPEG

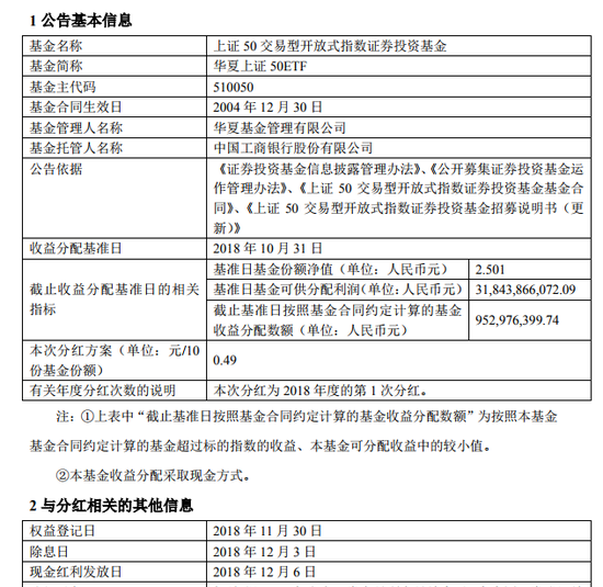
华夏50ETF于12月6日分红 每10份分0.49元_新
550x535 - 223KB - PNG

《男人装》2013春夏时装增刊--《复兴!华夏风
748x972 - 127KB - JPEG

张复兴山水画斗方 - 中华古玩网 - 古董收藏、古
1024x980 - 225KB - JPEG

格_海南黄花梨笔筒图片_来自藏友广西复兴_木
487x650 - 93KB - JPEG

南黄花梨老料手串图片_来自藏友广西复兴_木
400x301 - 29KB - JPEG

_海南黄花梨小笔筒图片_来自藏友广西复兴_木
586x648 - 95KB - JPEG

釜价格_汉代青铜釜图片_来自藏友广西复兴_铜
680x677 - 190KB - JPEG

朝祭祀看汉服运动_传统文化 传统节日 华夏民
549x322 - 66KB - JPEG

文艺复兴时期古董鞋展 展现足上风情 - 中华古
450x302 - 24KB - JPEG

张复兴和韦广寿合作山水画_张复兴和韦广寿合
640x480 - 75KB - JPEG

张复兴和韦广寿合作山水画_张复兴和韦广寿合
640x480 - 71KB - JPEG
下面列出了华夏复兴股票前6名分红总额的基金与华夏复兴股票的比较。分红总额最多的前20名 序号 基金名称
东方财富网(www.eastmoney.com)旗下基金平台—天天基金网(fund.华夏复兴混合(000031)基金的分红送配信息。
华夏复兴终于分红了?华夏复兴混合_股吧_东方财富网股吧_人气财经股吧_guba.eastmoney.com
华夏复兴什么时候分红?解决方案1:华夏复兴基金是股票型基金,于2007年成立,至今为止尚未分红。基金是否
净值走势 净值估算 基金概况 基金费率 分红送配 持仓明细 财务数据 基金酷基金网>基金排名>华夏复兴混合
华夏复兴要到什么时候分红_华夏复兴混合_股吧_东方财富网股吧_人气财经股吧_guba.eastmoney.com
打新风险越来越高,然而新股认购倍数仍居高不下,基金打新热情不减“基金打新”无疑是近期最热门的话题之一
基金公司:华夏基金 基金类型:契约型开放式 投资类型:混合型 成立日期:2007-09-10 基金经理:赵航 投资风格: