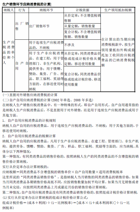
(四)生产销售环节应纳税额的计算 (五)自产自用应纳税额的计算 1.用于本企业连续生产应税消费品不缴纳消费税 2.用于其它方面:于移送使用时纳税 (1)生产非应税消费品和在建

消费税生产销售环节应纳税额的计算,你掌握了
337x224 - 12KB - JPEG

消费税生产销售环节应纳税额的计算,你掌握了
263x368 - 12KB - JPEG

消费税生产销售环节应纳税额怎么算?
661x349 - 14KB - PNG

生产销售环节应纳消费税的计算_东奥会计在线
650x275 - 17KB - PNG

应纳税额之生产销售环节应纳消费税的计算 - 北
300x186 - 13KB - JPEG

生产销售环节应纳消费税的计算:2014年注册会
462x233 - 34KB - JPEG

233网校考试题库:税法 - 第四节 应纳税额的计算
489x737 - 79KB - GIF

233网校考试题库:税法 - 第四节 应纳税额的计算
494x602 - 61KB - GIF

注册会计师考试《税法》知识点-应纳税额计算
600x400 - 104KB - JPEG

★2015年注会考试《税法》知识点:生产销售环
396x215 - 8KB - PNG
生产销售环节应纳消费税的计算(例题剖析)
640x1137 - 36KB - JPEG

试《税法》第3章消费税法精选资料:应纳税额的
572x344 - 73KB - JPEG

2011年注会《税法》预习讲义3.6:应纳税额计算
430x279 - 16KB - JPEG

营改增落地后建筑业增值率税率和征收率是多
400x271 - 84KB - PNG
生产销售环节应纳消费税的计算(例题剖析)
640x1057 - 27KB - JPEG