刚从北京通州检测场验完车(2018年1月),做个笔记,为明年验车提醒用,直接说流程。提前先处理违章,工行的IC卡提前检查余额,可以从工商银行自. 首页 2018年北京验车流程笔记

北京网上预约验车流程及注意事项(图)
551x225 - 16KB - JPEG

天津司机,北京车牌,验车流程,史上最详,有图有真
808x495 - 84KB - JPEG

北京验车验车流程验车费用验车需要带什么?+
490x448 - 63KB - JPEG

新人报到,八一下验车年审流程-准车主聊车室-杭
663x893 - 156KB - JPEG

天津司机,北京车牌,验车流程,史上最详,有图有真
410x626 - 54KB - JPEG

【图】北京盛华验车场验车流程,详细图解!亲身
700x419 - 54KB - JPEG

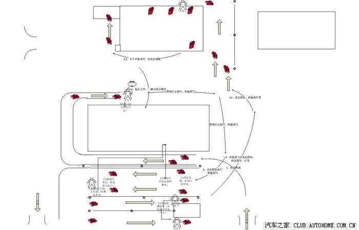
北京验车全部流程(以及验车后的腐败)!
567x404 - 76KB - JPEG

【图】北京车友去岳各庄检测场验车上牌流程_
700x448 - 32KB - JPEG

北京验车 验车流程 验车费用 验车需要带什么?
490x392 - 54KB - JPEG
其实没那么难 浅析摩托车验车上牌流程
608x456 - 68KB - JPEG

2015北京验车流程_北京新车验车上牌流程_北
598x528 - 39KB - JPEG

北京验车上牌流程,新车验车上牌流程,北京验车
600x600 - 52KB - JPEG

2015北京验车流程_北京新车验车上牌流程_北
500x666 - 61KB - JPEG

2015北京验车流程_北京新车验车上牌流程_北
597x527 - 30KB - JPEG

北京验车上牌流程,新车验车上牌流程,北京验车
700x525 - 98KB - JPEG