这是一篇SCI论文写作格式标准,一般来说,论文写作都是有标准的写作格式的,而每篇论文的优劣可以看出一个学者的学术情况,接下来让我们一起看看吧! 【详情】 标签:论文格式

标准论文格式 搞笑图片
449x526 - 22KB - JPEG

科技论文格式说明样本的相关文章推荐_出国留
785x935 - 272KB - JPEG

法国大学写论文的格式
584x837 - 133KB - JPEG

毕业论文格式精编版_毕业论文格式
653x597 - 109KB - JPEG

广西2014年心理咨询师综合评审论文撰写要求
583x648 - 34KB - JPEG

如何写论文的格式模板免费下载_doc格式_编号
780x1103 - 697KB - PNG

论文格式模板下载word免费版_标准论文模板-+
599x362 - 26KB - JPEG

入党宣誓---在病床上写引信的论文-100.0000元
631x1111 - 193KB - JPEG

毕业论文范本_毕业论文范文_毕业论文格式范
600x728 - 120KB - JPEG

写论文格式与word的操作.ppt
960x720 - 39KB - JPEG

论文提纲怎么写下面这种格式的写的是关于电信
500x581 - 74KB - JPEG

用EndNote写论文时如何让中英文参考文献格式
1310x724 - 176KB - JPEG

云大一硕士论文写网络游戏未获通过(组图)
300x421 - 11KB - JPEG

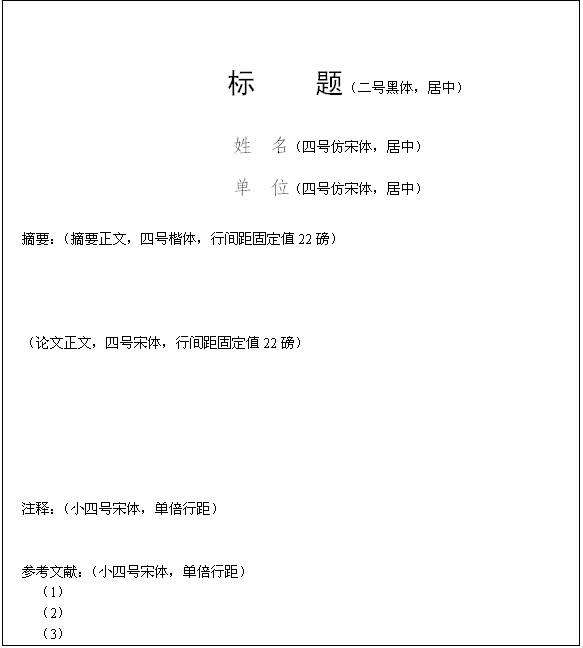
论文首页格式推荐_论文格式标准
1366x768 - 41KB - PNG

论文格式及_论文格式及字体大小_钟爱阁 -
148x220 - 5KB - JPEG