中国螺纹钢交易网 优质钢管 优质钢管 优质钢管 优质钢管 服务时间:9:00-18:00 邮箱: wuxu@99114.com 产品分类 热门品牌 金牌供应商展示 ¥30元/平方米 订购 ¥11,700元/

中国螺纹钢意外逆袭 原油期货痛失商品交易之
1127x842 - 276KB - JPEG

高清:天津渤海商品交易所螺纹钢(玉昆)商品上市
940x580 - 150KB - JPEG

螺纹钢期货日内交易手续费有优惠吗
522x427 - 143KB - JPEG

上海期货交易所对螺纹钢实施交易限额制度_第
1600x1200 - 891KB - JPEG
螺纹钢期货程序化交易模型CASH(20090327-2
690x590 - 112KB - JPEG

原油跌落神坛 中国螺纹钢荣登商品交易宝座
530x350 - 575KB - PNG

螺纹钢期货放大格局看放大后的交易量-中国搜
300x210 - 22KB - JPEG

中国螺纹钢交易网
335x337 - 8KB - JPEG

中国螺纹钢交易网
300x200 - 23KB - JPEG

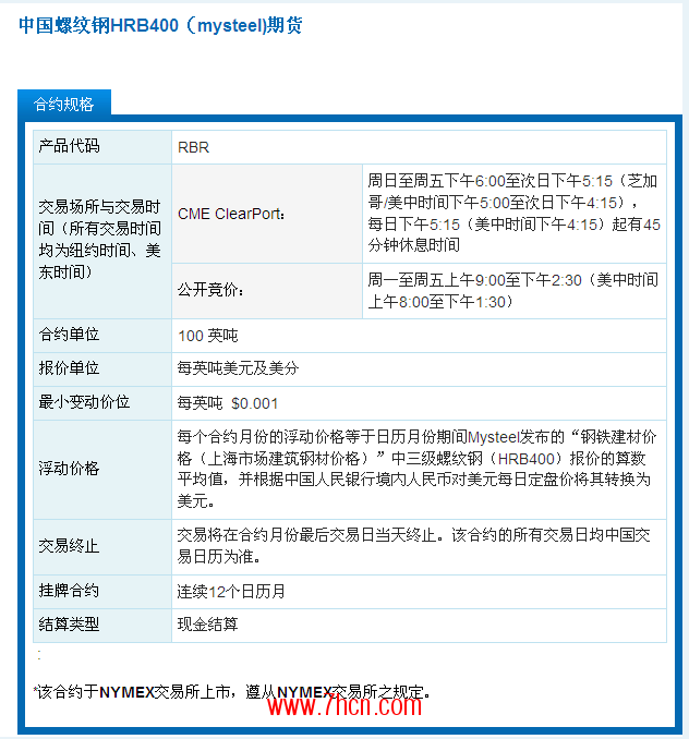
CME公布中国螺纹钢掉期期货合约 单位为100
632x678 - 27KB - PNG

2010.4.19号棉花 螺纹钢的实盘交易记录--牛哥
699x262 - 41KB - JPEG

螺纹钢期货
199x220 - 12KB - JPEG

一根螺纹钢,戳穿了深沪股市!
555x428 - 65KB - JPEG

上期所:螺纹钢交易手续费调整为成交额的万分
500x333 - 112KB - JPEG

中国螺纹钢意外逆袭 原油期货痛失商品交易之
1095x666 - 50KB - PNG