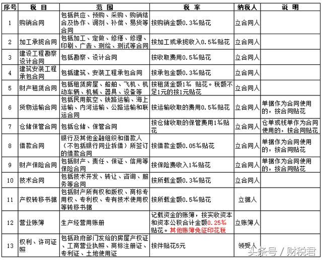
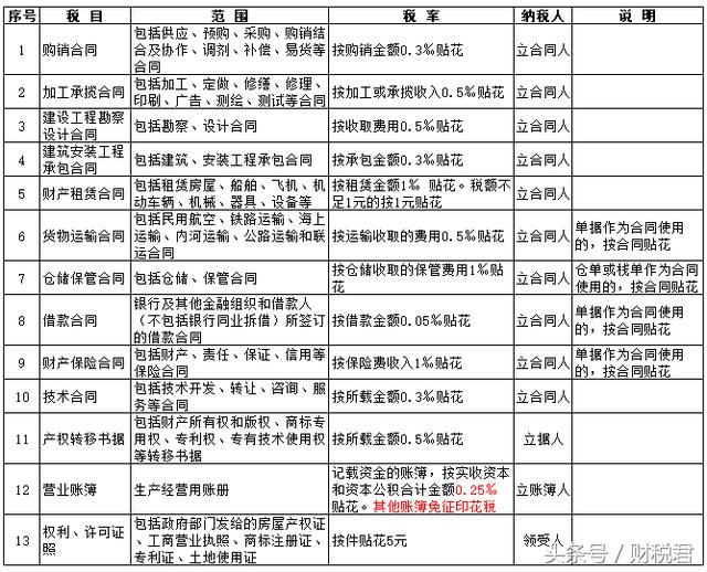
3.《财政部、国家税务总局关于对营业账簿减免印花税的通知》(财税〔2018〕50号),自2018年5月1日起,对按万分之五税率贴花的资金账簿减半征收印花税,对按件贴花五元的其

2018年5月1日起:最新印花税税目表及关键点
702x633 - 41KB - PNG

2018年5月1日起:最新印花税税目表及关键点
703x558 - 33KB - PNG

2018年5月纳税申报办税日历(附5月新规)
505x468 - 33KB - JPEG

中国财政部:自2018年5月1日起,对按万分之五税
765x459 - 18KB - PNG
自2018年5月1日起,对营业帐簿减免印花税
640x853 - 49KB - JPEG
民国十八年带印花税的手抄本_民国十八年带印
700x523 - 119KB - JPEG

2018年印花税取消了吗?税率一般是多少?附印
329x227 - 16KB - JPEG
实收资本5月1日之后入账,印花税就可以减半
640x427 - 48KB - JPEG
5月1日起对营业账簿减免印花税|公司注册
640x402 - 27KB - JPEG

2018减免印花税最新动静:对按万分之五税率贴
600x450 - 78KB - JPEG

最具欺骗性的印花税:简史、现行税目税率、核
668x840 - 43KB - PNG
印花税再出新政,系统梳理印花税相关规定
540x335 - 23KB - JPEG

财政部 税务总局关于对营业账簿减免印花税的
854x640 - 63KB - JPEG

财税资讯:印花税、职工教育经费等7项减税措施
640x518 - 99KB - JPEG
2018新规:3种缴纳印花税方式你选哪种?印花税
640x460 - 36KB - JPEG