黑龙江数字设计初中级培训班,|山西IC版图设计,天津IC版图设计|河北IC版图设计||内蒙IC 让学员在真实的项目实践环境中提升技术水平,熟练使用EDA工具,真正掌握IC设计中“

ic版图设计培训班火热招生中! 产品结构设计-iC
580x424 - 83KB - JPEG

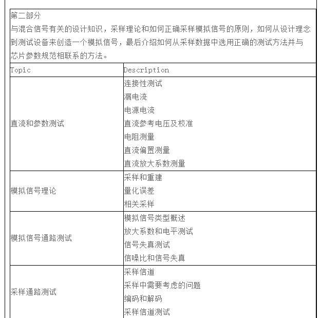
多年项目经验集成电路IC设计高级培训之混合信
639x618 - 103KB - JPEG

最详细IC芯片生产流程:从设计到制造与封测(最
604x439 - 25KB - JPEG

驾驶IC卡计量培训管理系统设计.pdf
800x1257 - 38KB - PNG

全球最大消费性IC设计公司旗下品牌招聘嵌入式
960x528 - 343KB - PNG

大学生集成电路设计大赛培训系列活动-IC咖啡
553x388 - 25KB - JPEG

驾校 学员 IC卡 培训 流程设计图__其他图标_标
1024x920 - 797KB - JPEG

关于举办半导体《先进IC封装设计》培训班的通
794x1123 - 42KB - PNG

【混合信号IC设计流程培训】-崇文 崇文门外易
600x450 - 102KB - GIF

多年项目经验集成电路IC设计高级培训之混合信
625x619 - 62KB - JPEG

中国科学院EDA中心举办IC设计高级培训班
450x297 - 67KB - JPEG

大学生集成电路设计大赛培训系列活动-IC咖啡
554x410 - 46KB - JPEG

IC设计制造流程培训资料.pdf
800x600 - 41KB - PNG

北京集成电路设计园第五日IC设计培训中心的视
320x240 - 5KB - JPEG

初级数字IC设计实战培训,人和网
480x270 - 26KB - JPEG