C+BA男山西人北京航空航天大学经济管理学院硕士研究生主要从事计算机集成制造系统系统仿真软件项目管理的研究PD-6;&& :L!C+B!5-6;&':%-典型软件成本估算方法比较及

软件项目管理在线学习网站成本估算案例分析
596x719 - 53KB - JPEG

房地产开发成本测算表_房地产成本测算软件_
328x220 - 21KB - JPEG

如何进行测试自动化的成本估算_软件学园
568x607 - 60KB - JPEG

浅析软件项目管理中的成本估算-免费硕士博士
449x368 - 22KB - JPEG

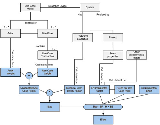
使用用例点估算软件成本:直接使用用例事务记
560x437 - 30KB - JPEG

如何进行软件项目估算
428x606 - 36KB - JPEG

项目管理_3-软件成本估算课件.ppt
1152x864 - 37KB - PNG

基于事例推理的装备软件成本估算研究_word文
1449x2072 - 801KB - PNG
瑞睿图书成本估算系统部分界面_瑞睿软件
690x568 - 95KB - JPEG

因此软件成本估算.ppt
1152x864 - 311KB - PNG

软件成本估算方法及应用(54页).ppt免费全文阅
1152x864 - 542KB - PNG

装备软件成本估算探究动态综述.doc
993x1404 - 137KB - PNG

2.5.1 软件研发成本估算(10) - 51CTO.COM
499x325 - 19KB - JPEG

使用用例点估算软件成本:直接使用用例事务记
560x437 - 30KB - JPEG

CCEP(软件成本估算专家)认证培训_word文档
660x249 - 24KB - JPEG