高 考 生 物 实 验 知 识 点 总 结 TangMnnng上传于2017-05-12|质量:5.0分|358|19|暂无简介|举报 手机打开 2017 高考生物实验知识点总结一 1. 使能量持续高效的流向对人类最有

2013高考生物知识点:肺炎双球菌转化实验
550x734 - 117KB - JPEG

2018高考理综生物实验知识点总结--全部掌握,
992x1403 - 161KB - JPEG

高考生物知识点:孟德尔的豌豆杂交实验教案
585x684 - 68KB - JPEG

2013高考生物知识点:t2噬菌体感染细菌实验
570x452 - 82KB - JPEG

2016高考生物实验知识点汇总-生物学科网
619x801 - 68KB - PNG

2014高考生物知识点汇总:生长素相关实验的图
681x451 - 54KB - JPEG

★2014高考生物知识点汇总:生长素相关实验的
669x468 - 44KB - JPEG

2016高考生物实验知识点汇总- 语文学科网
607x221 - 11KB - PNG

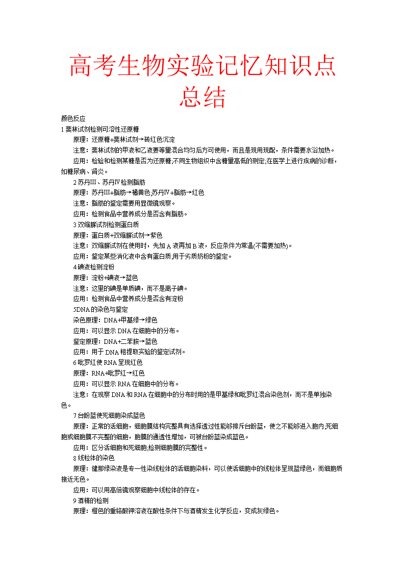
高考生物实验记忆知识点小结.doc
794x1123 - 45KB - PNG

★2014高考生物知识点汇总:生长素相关实验的
670x444 - 40KB - JPEG

有关于高考生物一轮复习实验知识点总结_高三
633x660 - 135KB - JPEG

高考生物知识点:孟德尔的豌豆杂交实验教案(第
583x709 - 108KB - JPEG

高考生物知识点:孟德尔的豌豆杂交实验教案(第
572x701 - 86KB - JPEG

2013高考生物知识点:光合作用实验
589x391 - 46KB - JPEG
2017届高考生物实验知识点
507x333 - 24KB - JPEG