华强电子网详细介绍pin光电二极管的相关知识,包括pin光电二极管分类,pin光电二极管使用方法,pin光电二极管原理,什么是pin光电二极管,pin光电二极管构成等内容,使你更好的

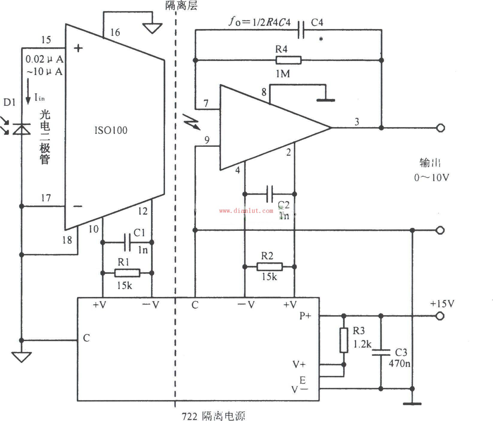
【图】由光电二极管构成的隔离放大电路图线性
850x850 - 284KB - JPEG

光电二极管构成的隔离放大电路_电子设计应用
1646x1408 - 176KB - JPEG

光电二极管构成的隔离放大电路-+电子管功放电
682x709 - 52KB - JPEG

由ISO212P组成的光电二极管隔离放大电路图
896x492 - 59KB - JPEG

图】ISO212P组成的光电二极管隔离放大电路图
896x492 - 93KB - GIF

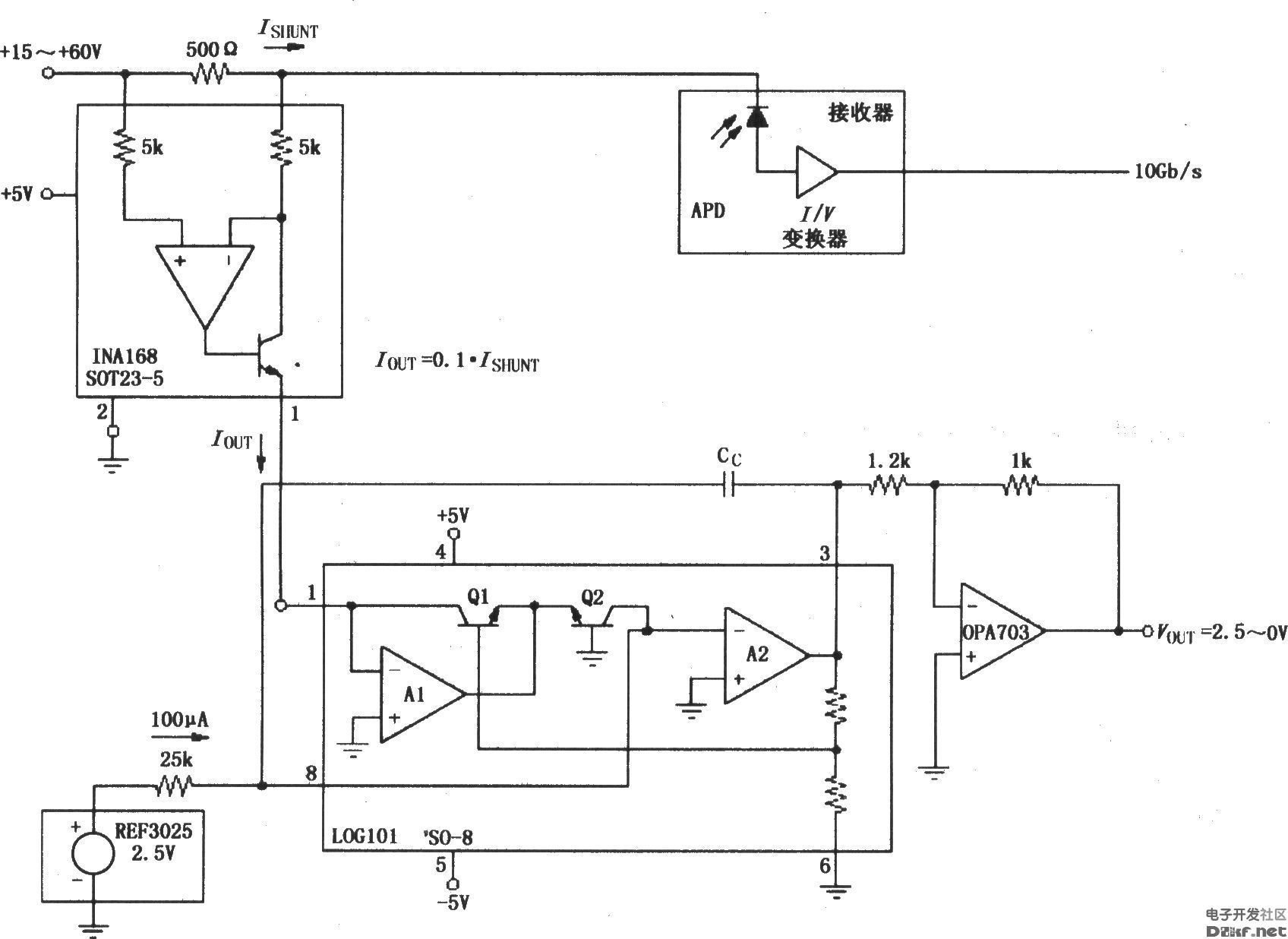
由对数和对数比率放大器LOG101\/104构成的测
1696x1236 - 128KB - JPEG

光电二极管简介
600x400 - 61KB - JPEG

由对数和对数比率放大器LOG101\/104构成的测
1696x1236 - 334KB - JPEG

由光电二极管等构成的触发定时电路
700x329 - 37KB - JPEG

光电产生电路:由光电二极管等构成的触发定时
700x329 - 34KB - PNG

光电转换电路的设计与优化
700x436 - 90KB - JPEG

雪崩光电二极管的结构
669x215 - 31KB - JPEG

ISO212P组成的光电二极管隔离放大电路图
896x492 - 92KB - GIF

图】由对数和对数比率放大器log101\/104构成的
1696x1236 - 260KB - PNG

由对数和对数比率放大器LOG101\/104构成的测
1696x1236 - 140KB - JPEG