雅思成绩换算让很多考生头痛。雅思考试分为四个部分,每部分答对的题目个数对应的分数是多少, 总分如何计算,本文为大家解决雅思成绩换算的问题! 雅思 总体分数: 正确个数

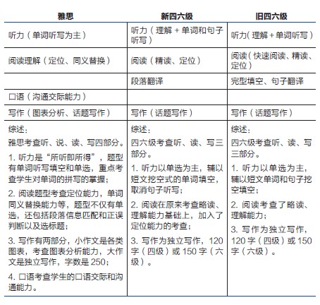
四六级成绩公布!雅思和六级哪个难?
600x257 - 16KB - JPEG

留学必读 雅思和托福分数官方换算表
550x460 - 49KB - JPEG

北京市的雅思成绩单图片@英语六级成绩单图片
449x800 - 68KB - JPEG

雅思成绩单寄丢了六级成绩单丢了怎么办雅思成
1000x750 - 345KB - JPEG

2363742495△╉雅思考试成绩单〓六级成绩单
263x400 - 46KB - JPEG

雅思成绩单寄丢了六级成绩单丢了怎么办雅思成
900x675 - 324KB - JPEG

保研北大没有六级成绩只有雅思成绩行吗-中国
459x291 - 38KB - JPEG

新版六级雅思雅思成绩单空白版本英语成绩证明
580x435 - 57KB - JPEG

四六级成绩公布!雅思和六级哪个难?
429x321 - 30KB - JPEG

英语水平对照表:四、六级考425分相当于雅思托
574x548 - 36KB - JPEG

新版六级雅思雅思成绩单空白版本英语成绩证明
579x325 - 49KB - JPEG

【英语六级多少分算过】英语六级相当于雅思多
484x303 - 26KB - JPEG

英语六级相当于雅思多少分
640x633 - 316KB - JPEG

我六级成绩556,准备考雅思,该怎么提高-分数刚
454x432 - 74KB - JPEG

大学英语六级,雅思或托福大概能考多少分?-托
361x240 - 18KB - JPEG