牛叉诊股为你提供伯特利(603596)股票的最新行情、资讯和评论,最准确的个股分析及评测 投资者请谨慎投资。该公司运营状况良好,多数机构认为该股长期投资价值较高。 [诊断

【2-11】【正版 (603)】:价值投资:从格雷厄姆
340x500 - 37KB - JPEG

YY修羽: 603学研社:钢研高纳--你知道灰机是靠
660x563 - 99KB - JPEG

UA603-1双组分聚氨酯跑道胶研究报告_2016-
248x248 - 42KB - PNG

YY修羽: 603学研社:钢研高纳--你知道灰机是靠
660x667 - 93KB - JPEG

华绿生物新三板募资603.84万元 拙朴致远投资
500x313 - 250KB - PNG

YY修羽: 603学研社:钢研高纳--你知道灰机是靠
660x471 - 162KB - JPEG

YY修羽: 603学研社:钢研高纳--你知道灰机是靠
431x581 - 62KB - JPEG

YY修羽: 603学研社:钢研高纳--你知道灰机是靠
660x353 - 173KB - JPEG

最具投资价值 旭日印象4月9日接受认筹
444x466 - 34KB - JPEG

YY修羽: 603学研社:钢研高纳--你知道灰机是靠
660x270 - 114KB - JPEG

YY修羽: 603学研社:钢研高纳--你知道灰机是靠
660x253 - 60KB - JPEG

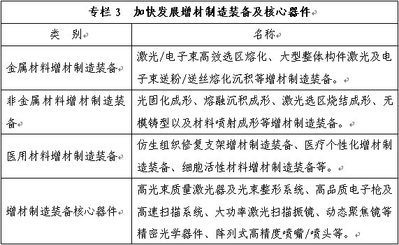
YY修羽: 603学研社:3D打印国家规划解读 本文
572x512 - 97KB - JPEG

凡德投资: 新股:华铁科技 、永创智能、金桥信息
480x313 - 48KB - JPEG

凡德投资: 新股:华铁科技 、永创智能、金桥信息
480x302 - 49KB - JPEG

YY修羽: 603学研社:3D打印国家规划解读 本文
571x350 - 67KB - JPEG