二极管的正极是长脚还是短脚? 我来答 二极管的正极是长脚还是短脚? 我来答 答题抽奖 首次认真答题后 即可获得3次抽奖机会,100%中奖。 更多问题 匿名用户 推荐于2017

USB数据线外面怎么接红外发光二极管?
450x800 - 31KB - JPEG

一分二耳机接头和两个940nm红外二极管
500x375 - 20KB - JPEG

如何测量红外光敏二极管灵敏度 - 21IC中国电子
451x232 - 37KB - PNG

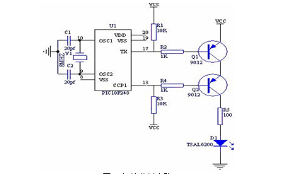
红外二极管感应报警电路设计与制作 - 单片机论
600x459 - 597KB - PNG

红外通信为什么在红外发射管的正极测到的波形
432x448 - 18KB - JPEG

红外通信为什么在红外发射管的正极测到的波形
424x246 - 36KB - PNG

红外接收管参数\/《三脚 红外接收管》\/红外发射
640x602 - 28KB - JPEG

供应红外激光管780nm红外光激光头 激光二极
778x533 - 87KB - JPEG

【3mm 塑料封装顶部发光二极管 红外光电传感
216x210 - 6KB - JPEG

红外通信为什么在红外发射管的正极测到的波形
359x273 - 22KB - PNG

如何判断红外发光二极管的好坏|第1论文网
316x193 - 30KB - JPEG

只要3元 iphone制作单反无线快门遥控器 -91评
500x331 - 90KB - JPEG

二极管的识别技巧和检测方法-拍明芯城
622x427 - 26KB - JPEG

区域昼夜自动监控系统_通信IC
1549x617 - 94KB - JPEG

只要3元 iPhone制作成单反无线快门遥控器-3c
500x331 - 389KB - PNG