超级电容器取代传统蓄电池,市场前景如何?超级电容器取代传统蓄电池,市场前景如何?超级电容器取代传统蓄电池,市场前景如何?超级电容器取代传统蓄电池,市场前景如何?
超级电容到底可否作可充蓄电池使用?-超级电容
704x451 - 35KB - JPEG

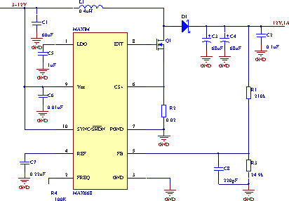
超级电容替代蓄电池的储能模块设计,解决方案
412x286 - 83KB - JPEG

0回答电动自行车的蓄电池,能否用超级电容器组
500x333 - 34KB - JPEG

【里卡多公司:用超级电容器代替动力蓄电池的
425x488 - 49KB - JPEG

超级电容替代蓄电池的储能模块设计
514x345 - 34KB - JPEG

超级电容电瓶图片_超级电容电瓶_社会热点图
447x501 - 18KB - JPEG

超级电容替代蓄电池的储能模块设计 - chinaae
431x329 - 15KB - JPEG

替代蓄电池的超级电容储能模块设计 - 21IC中国
553x346 - 25KB - JPEG

超级蓄电池|超级电容蓄电池
600x399 - 22KB - JPEG

超级电容替代蓄电池的储能模块设计 - ChinaA
121x213 - 45KB - JPEG

40ah锂离子蓄电池(混合超级电容电池)电动自行
1024x768 - 430KB - JPEG

替代蓄电池的超级电容储能模块设计
415x320 - 12KB - JPEG

一个新的时代诞生了,超级电容代替电动车蓄电
430x240 - 22KB - JPEG

替代蓄电池的超级电容储能模块设计
116x203 - 6KB - JPEG

超级电容器模块SPCS16V500F
600x450 - 18KB - JPEG