(2)生成网络报表---网络报表就是显示电路原理与中各个元器件的链接关系的报表,它是连接电路原理图设计与电路板设计的桥梁与纽带,通过电路原理图的网络报表,可以迅速地找

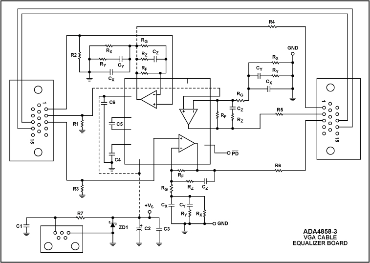
高速电流反馈型放大器驱动并均衡最长100米的
528x375 - 43KB - JPEG

高速电流反馈型放大器驱动并均衡最长100米的
757x538 - 115KB - JPEG

看图学习维修空调器电路板(下)
900x354 - 30KB - JPEG

【实习套件带负反馈的两级阻容耦合放大器IC
279x210 - 10KB - JPEG

看图学习维修空调器电路板(下)
900x422 - 58KB - JPEG

《altium designer6.6电路原理图与电路板设计教
500x749 - 106KB - JPEG

某导弹测试设备电路板智能检测系统设计
900x393 - 41KB - JPEG

HIFIDIY论坛-PASS XA60.5套件电路板的PCB文
562x1000 - 93KB - JPEG

【重型云台载重50kg雷达天线,高空瞭望,森林防
573x193 - 19KB - PNG

【VT-EL07轻型云台,一维俯仰单轴转动云台,云
575x194 - 19KB - PNG

【轨道交通专用云台,高铁动车,地铁轮 对受电弓
572x192 - 19KB - PNG

【小型云台VT-L06车载,雷达,电力监控,视频监控
555x193 - 19KB - PNG

【VT-H75超重载云台,75kg载重,边海防,森林防
554x195 - 20KB - PNG

苏泊尔电磁炉内部--电路板
500x375 - 50KB - JPEG

igbt逆变控制冷 焊机,igbt逆变焊机电路图|淘宝商
220x220 - 45KB - JPEG