1.IGBT驱动电源的功率计算2.驱动电阻的选型3.IGBT的故障检测4.IGBT驱动的问题及处理方法 共享文档 共享文档是百度文库用户免费上传的可与其他用户免费共享的文档,具体

igbt驱动电路,igbt驱动电路图,igbt驱动电路的选
811x354 - 75KB - JPEG

IGBT驱动电路图_电路图之家
433x383 - 44KB - JPEG

IGBT 驱动电路图
533x358 - 23KB - JPEG

IGBT 驱动电路图
533x358 - 21KB - JPEG

TLP250组成的IGBT驱动电路图
565x223 - 22KB - JPEG

【图】由分立元件构成的IGBT驱动电路图IGBT
800x597 - 49KB - GIF

igbt驱动原理及电路图
433x383 - 44KB - JPEG

tlp250组成的igbt驱动电路
800x521 - 36KB - GIF

【图】igbt电路原理图电源电路
608x316 - 36KB - JPEG

【图】增加软关断技术的驱动电路图IGBT应用
900x330 - 42KB - GIF

【图】基于采用igbt驱动的大型ups电源逆变器
541x430 - 67KB - JPEG

各种IGBT驱动电路和IGBT保护方法 - 传动技术
450x274 - 60KB - GIF

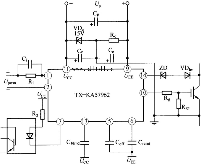
tx-ka57962 igbt驱动器的应用电路图
680x558 - 105KB - JPEG

基于IGBT模块驱动及保护技术
300x233 - 53KB - JPEG

igbt驱动板
500x370 - 36KB - JPEG