数字万用表二极管档测试原理与使用方法 yaonie_00|2010-09-02|暂无评价|0|0|简介|举报 数字万用表二极管档测试原理与使用方法 阅读已结束,下载本文需要 1下载券 立即下载

微波炉的原理解说和修理技巧
352x288 - 18KB - JPEG

万用表二极管档怎么用?万用表二极管档原理 -
600x424 - 84KB - PNG

用滨江DT9205数字万用表二极管档误测220V市
928x632 - 80KB - PNG

数字万用表的蜂鸣档测二极管为什么不会发出声
750x750 - 102KB - JPEG

万 用 表拆一个得力万用表并请教二极管档问题
1024x768 - 153KB - JPEG

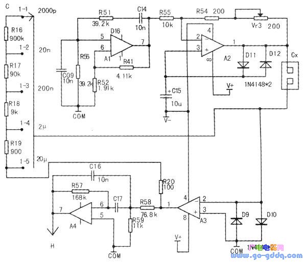
DT9205数字万用表电路工作原理
597x513 - 48KB - JPEG

如何用一个万用表(电阻挡)判断一个晶体管是N
486x598 - 40KB - JPEG

数字万用表二极管蜂鸣档的作用_数字万用表测
640x480 - 126KB - JPEG
sipp测试原理
280x220 - 11KB - JPEG

万用表打到二极管档(蜂鸣档)对三
377x407 - 25KB - JPEG

万用表二极管档原理|使用一般万用表可以快速
312x211 - 9KB - JPEG

万用表二极管档原理|使用一般万用表可以快速
1024x768 - 132KB - JPEG

万用表二极管档原理|使用一般万用表可以快速
594x211 - 25KB - JPEG

万用表二极管档原理|使用一般万用表可以快速
370x204 - 44KB - JPEG

FLUKE 18B新型数字万用表(带发光二极管测试
800x800 - 35KB - JPEG