家电维修资料网是一个集合家电维修经验交流与技术分享的综合性网站。 饮水机是家庭、办公室及公共场昕普遍使用的家电产品,较新型的.[详情] 维修资料 维修软件 资料下载

免费家电维修资料网-家电维修还有前途吗,家电
1000x500 - 343KB - JPEG
英华家电维修资料大全软件-最全的免费工具大
690x505 - 132KB - JPEG

电鱼机(逆变)电路大全_家电维修资料网_www.
476x289 - 35KB - JPEG

TA1275Z SECAM解调器_家电维修资料网
865x1066 - 128KB - JPEG

家电维修资料网 家电维修资料网 D2012怎样测
592x407 - 52KB - JPEG

家电维修图片_家电维修图片大全集_钟爱阁 -
374x220 - 21KB - JPEG

连甘井子兼职女色妹妹q404205011图片大全_
1001x334 - 95KB - JPEG

水电工日常使用工具大全_金桥电子网-家电维修
626x453 - 36KB - JPEG

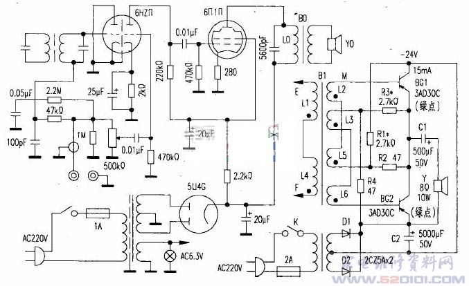
3AD30C胆石功放机_家电维修资料网_www.52
677x414 - 58KB - JPEG

广电电器维修网|耒阳广电电器|广电电器网资料
353x220 - 20KB - JPEG

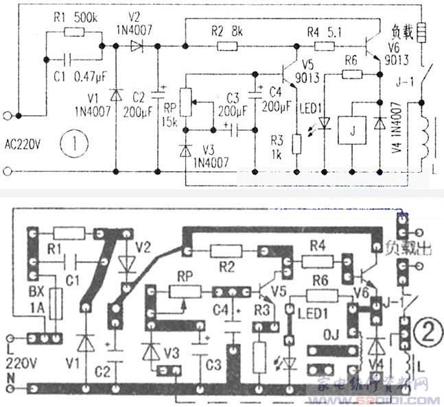
一款微功耗自动限电控制器_家电维修资料网_
647x594 - 68KB - JPEG

A7630电源管理器故障检修_家电维修资料网_
900x555 - 92KB - JPEG

电脑atx电源原理_家电维修资料网
455x403 - 30KB - JPEG

水电工日常使用工具大全_金桥电子网-家电维修
539x422 - 38KB - JPEG

FSCQ1465电源厚膜块_家电维修资料网
888x576 - 76KB - JPEG