变 压 器 检 测 方 法 ivjicjw22968上传于2012-06-07|质量:3.5分|507|36|文档简介|举报 手机打开 考 订 经 脉 篇 我们都寂寞 1 电梯口 日 内 风呼啦啦地吹,厚重的卡其色落地帘布竟

音响变压器220v 12v_音响电源变压器_音响专
800x800 - 81KB - JPEG

电感器、变压器的检测方法
200x200 - 6KB - JPEG

关电源变压器设计,开关电源变压器检测方法, 开
1024x517 - 117KB - JPEG

电感器、变压器的检测方法
1075x611 - 98KB - PNG

电感器、变压器的检测方法
1079x500 - 42KB - PNG

【分享】变压器接地电阻的检测方法-电气施工
400x533 - 71KB - JPEG

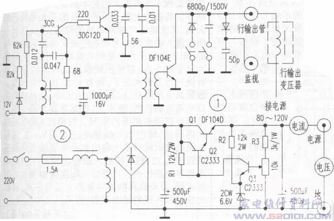
彩电行输出变压器的检测方法
658x435 - 57KB - JPEG

【分享】变压器接地电阻的检测方法-电气施工
400x533 - 98KB - JPEG

电力变压器局部放电检测方法_工业电气分销网
300x275 - 31KB - JPEG

开关电源变压器检测方法有哪些-灌水乐园-筑龙
600x600 - 203KB - JPEG

电感器、变压器的检测方法
350x264 - 15KB - JPEG

行输出变压器的检测方法_家电维修资料网_ww
658x435 - 46KB - JPEG

电感器、变压器检测方法 - dianzinzl 的日志 - 土
700x601 - 131KB - JPEG

开关电源中变压器的八种检测方法 - 日志 - 无言
399x395 - 104KB - PNG

配电变压器老化诊断技术(图文版)
588x676 - 92KB - JPEG