京东JD.COM是国内专业的48v电动车充电器网上购物商城,提供48v电动车充电器价格,报价,参数,评价,图片,品牌等信息.买48v电动车充电器,上京东就购了. 我的购物车 全部关键

供应优质(外贸)JSN48V电动车充电器
2048x1536 - 338KB - JPEG

绿源电动车充电器48v_绿源电动车充电器64v_
1024x768 - 316KB - JPEG

48v电动车充电器改12v充电器问题?
1386x687 - 108KB - JPEG

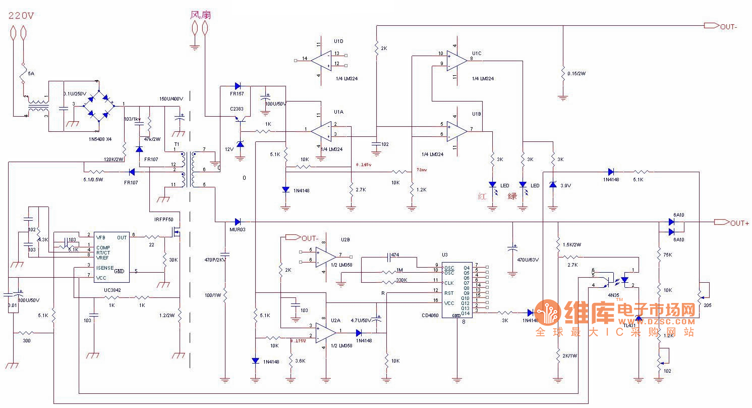
路易达48V电动车充电器原理图
1689x975 - 178KB - JPEG

特能48V 12Ah电动车通用快速充电器电瓶车充
750x500 - 95KB - JPEG

定时电动车充电器通用电瓶车维护仪48V60V7
300x300 - 39KB - JPEG

48v\/12ah电动车充电器
500x375 - 38KB - JPEG

销售48v电动车充电器
550x413 - 73KB - JPEG

路易达48V电动车充电器原理图
480x300 - 39KB - JPEG

48v电动车充电器12A改20A求电路图最好有两
688x472 - 65KB - JPEG

48V电动车充电器工作原理 -广电电器网-www.g
480x340 - 42KB - JPEG

立马电动车充电器48v 立马电动车新款
760x560 - 31KB - JPEG

锂电电动车电动自行车48V10A锂电池充电器爱
1280x1134 - 118KB - JPEG

48V锂离子电池充电器喜德盛电动车自行车通用
800x800 - 370KB - JPEG

48v电动车充电器原理图
1491x808 - 239KB - GIF