不少论文都说 It so happens that 这两个模型一致 (碰巧一致)。但其实这两个模型的内涵本来就是一致的:知识是不确定度的补集。最大熵模型无偏见地对待不确定度,就不引入“

最大熵模型(matlab应用).ppt
1152x864 - 135KB - PNG
最大熵模型原理与应用
966x1970 - 423KB - JPEG

最大熵模型语义句法分析在陪护机器人中应用.
800x1160 - 354KB - PNG

基于最大熵模型的汉语隐喻现象识别_word文档
1430x1996 - 1277KB - PNG

用最小最大熵吉布斯模型学习结构化吉布斯点过
800x1134 - 389KB - PNG

最大熵模型ppt下载
806x1374 - 181KB - JPEG

廖先桃.最大熵理论及其应用.pdf
800x600 - 36KB - PNG

基于最大熵模型特征选择算法的中文分词增量学
800x1262 - 96KB - PNG

基于最大熵模型的中文命名实体识别方法研讨.
800x1124 - 97KB - PNG

基于最大熵模型的迁移学习算法研讨.pdf
800x1131 - 36KB - PNG
1. 最大熵模型
647x297 - 58KB - PNG

逻辑回归和最大熵模型 - Little_Rookie
1604x998 - 310KB - JPEG

深度 | 结合Logistic回归构建最大熵马尔科夫模型
1693x669 - 30KB - JPEG

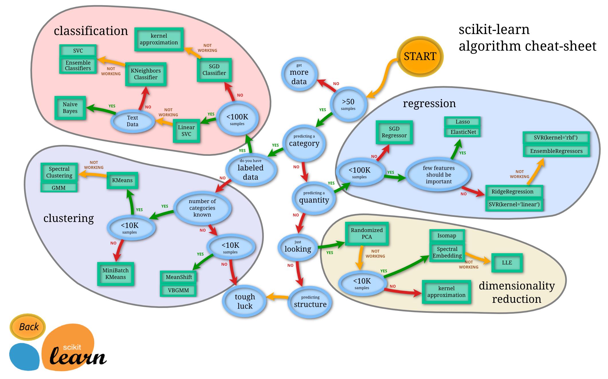
各种机器学习的应用场景分别是什么?例如,k近
2122x1323 - 743KB - PNG

融合形态特征的最大熵蒙古文词性标注模型
970x1368 - 90KB - GIF