单个光电二极管放大电路如图所示想求助下16个光电二极管放大电路的电路图该如何画 发光二极管的电路符号的大头为正极(阳极),小头为负极(阴极);实物管脚“长正短负”。

电路图小常识:二极管符号
452x352 - 18KB - JPEG

声控开关、发光二极管的电路图符号怎么画-发
496x409 - 58KB - JPEG

【图】光敏二极管原理电路图光电产生电路
500x358 - 15KB - GIF

光敏二极管和光敏晶体管结构原理
284x155 - 9KB - JPEG

二极管电路图符号 硅二极管电路图符号 稳压二
167x204 - 3KB - JPEG

二极管在电路原理图中的符号
667x412 - 66KB - JPEG

图】光电二极管的伏安特性曲线红外线热释遥控
845x825 - 67KB - JPEG

光电二极管的伏安特性曲线
845x825 - 78KB - JPEG

发光二极管的电路元件符号怎么画(请画图)
252x314 - 7KB - JPEG

光电二极管
475x188 - 2KB - GIF

光敏二极管工作原理详解 光敏二极管电路图介
500x375 - 12KB - JPEG

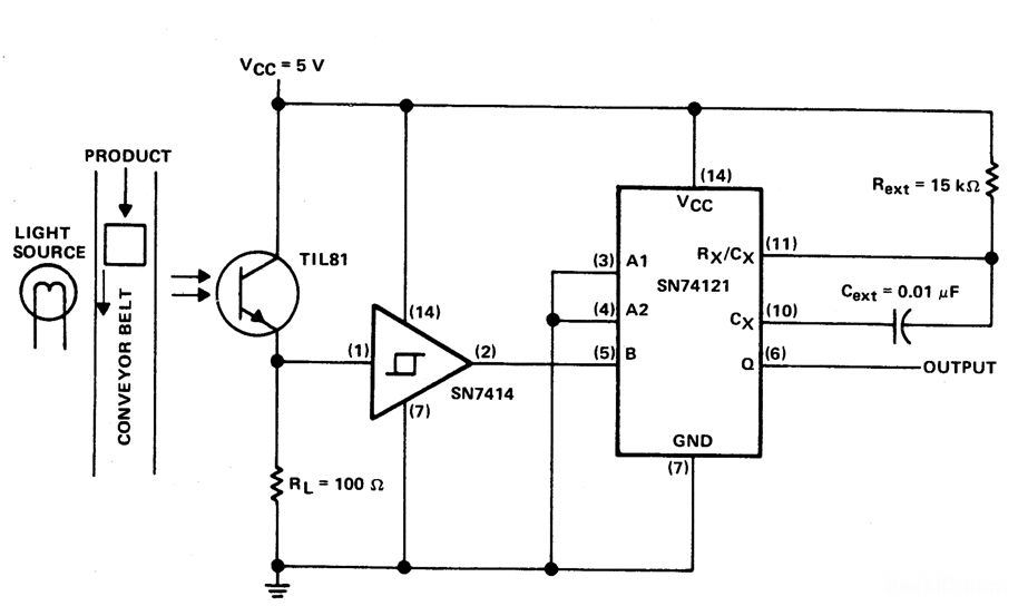
中断光束产生脉冲电路,解决方案
914x544 - 40KB - JPEG

电路图符号大全绪论.doc
141x200 - 7KB - PNG

电路图中光电开关电气符号如何表示_光电开关
378x260 - 27KB - JPEG

二极管符号大全【图】二极管符号参数
603x800 - 78KB - JPEG