为您提供最全、最新的国产超结MOSFET三极管/晶体管分立器件报价、价格,查询国产 图片 制造商零件编号 制造商 产品描述 数据手册 库存及交期 标准包装数 (MPQ) 最小起

6晶体管分立元件OTL功放 FM收音头功放 - 〓器
1225x816 - 148KB - JPEG

晶体管分立元件调频立体声解码电路 - 〓电子管
1616x2254 - 162KB - PNG

飞利浦全分立元件3波段超薄型晶体管调谐器 -
1200x900 - 220KB - JPEG

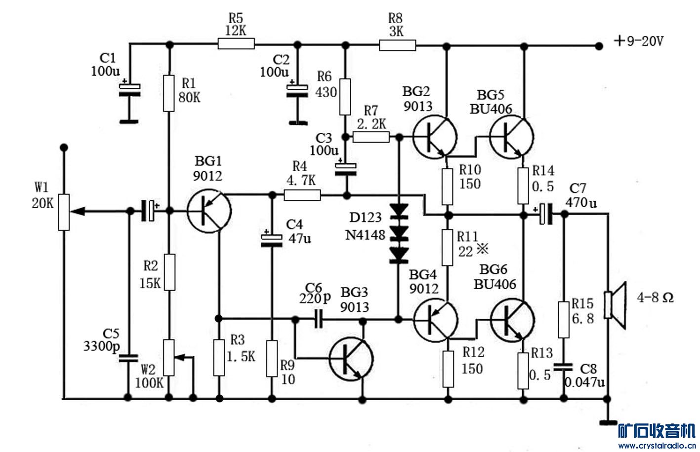
谁能给我一个6V-9V的分立元件OTL电路图啊 -
1900x1000 - 164KB - JPEG

6晶体管分立元件OTL功放 FM收音头功放 - 〓器
1417x916 - 114KB - JPEG

DIY6晶体管分立元件OTL功放 - 〓晶体管与集成
512x384 - 34KB - JPEG

DIY全分立元件调频收音机 - 〓晶体管与集成〓
750x563 - 82KB - JPEG

求购一台国产晶体管分立元件带调频的收音机
1181x685 - 147KB - JPEG

DIY全分立元件调频收音机 - 〓晶体管与集成〓
2339x1654 - 254KB - JPEG

升级版--晶体管分立元件功放DIY 全过程 - 音响
506x380 - 473KB - PNG

分立元件FM立体声解码器 - 〓晶体管与集成〓
2560x1920 - 413KB - JPEG

晶体管分立元件调频立体声解码电路 - 〓电子管
640x480 - 64KB - JPEG

6晶体管分立元件OTL功放 FM收音头功放 - 〓器
768x432 - 53KB - JPEG

出售DIY FM晶体管分立元件收音头套件 - 〓器材
750x563 - 76KB - JPEG

电源负极供电的分立元件调频头 - 〓晶体管与集
1754x1240 - 161KB - JPEG