投资协会的定义,风险投资是由职业金融家投入到新兴的、迅速发展的、具有巨大竞争潜力的企业中一种权益资本。风险投资的运作包括融资、投资、管理、退出四个阶段.

社保金融卡有什么用_社保卡金融账户里的钱哪里来的
443x280 - 20KB - JPEG

金云新汇小微金融顾客盈利了钱哪里来?提现能
1080x1920 - 78KB - JPEG

社保卡金融账户怎么激活?社保卡金融账户钱哪里来的
458x293 - 193KB - PNG

【银行用的窗口对讲机多少钱哪个牌子窗口对讲
495x350 - 15KB - JPEG

巴登微交易顾客盈利了钱哪里来提现能到账吗
560x420 - 35KB - JPEG

金银猫 、生菜金融、小狗钱钱哪家强? 来听听
496x201 - 74KB - JPEG

中国地下金融崩溃 非正式金融业运营内幕曝光
400x323 - 55KB - JPEG

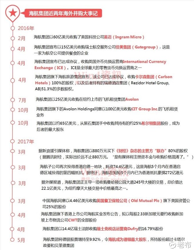
击的海航:28个月3000亿海外并购,钱哪里来的?
660x850 - 141KB - JPEG

公司金融学第1章-导论.pptx
1536x864 - 278KB - PNG

BBT金币赚的钱从哪里来的?
564x343 - 279KB - PNG

1分钟知识锦囊 | 创业公司的钱找VC要,VC的钱
640x640 - 31KB - JPEG

3d小人疑惑钱哪来的摄影图片免费下载_商业\/金
860x556 - 154KB - JPEG

广州学大车A2\/B2广州增驾大车多少钱哪里好哪
517x541 - 58KB - JPEG
银河集团急撇清!壹佰金融实控人失联,钱哪去了
381x487 - 30KB - JPEG
银河集团急撇清!壹佰金融实控人失联,钱哪去了
634x805 - 59KB - JPEG