调幅度的测量方法 toplcx|2010-10-12|暂无评价|0|0|简介|举报 中短波调幅度测量方法 阅读已结束,下载本文需要 0下载券 立即下载 想免费下载更多文档?立即加入VIP 免下载券下

调节幅度测量
640x480 - 29KB - JPEG

三种方法的调节幅度测量值差异的案例分析-中
400x300 - 21KB - PNG

三种方法的调节幅度测量值差异的案例分析
1449x1982 - 803KB - PNG

脉冲幅度甄别器的阈值与道宽的调节方法
300x210 - 10KB - JPEG

花洒、淋浴器及配件-可调节大幅度摆动 大型元
749x412 - 61KB - JPEG

曝气器支架 ABS调平支架 固定性好 调节幅度大
800x800 - 104KB - JPEG

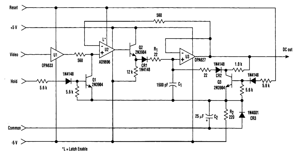
快速视频信号幅度测量仪信号产生 电路图
1022x528 - 65KB - GIF
攻略笔记 | 老视验配之测量调节幅度法(考试必考
300x680 - 26KB - JPEG

不同屈光状态在校大学生调节幅度、立体视的测
800x1262 - 249KB - PNG
用图所示电路测量小灯的电阻.1)图11中只有一
240x231 - 13KB - JPEG

近视眼LASIK术后远期单眼调节幅度变化的研究
800x1168 - 42KB - PNG

方体木块和牛奶的密度.设计了如下实验方案.(1
292x245 - 7KB - JPEG

方体木块和牛奶的密度.设计了如下实验方案.(1
192x169 - 4KB - JPEG

用图所示电路测量小灯的电阻.1)图11中只有一
182x231 - 1KB - GIF

用图1中所示电路测量小灯的电阻.(1)图1中只有
450x224 - 45KB - PNG