网线测试仪使用方法 匡子平|暂无评价|0人阅读|0次下载|暂无简介|举报文档 匡子平计算机教师|总评分4.3|文档量100|浏览量16828 阅读已结束,如果下载本文需要使用0下载券 下

网络测试器便宜价格 质量好吗
750x600 - 117KB - JPEG

RJ45网线测试仪使用方法-产品报价
465x279 - 44KB - JPEG

开拓 EXPLOIT 网线测试仪 网线检测器 测线器
750x451 - 42KB - JPEG

网线问题导致计算机运行速度明显变慢-聚生网
500x200 - 14KB - JPEG

湾宝工 MT-7058 迷你网络测试器 网络测线仪 网
750x690 - 194KB - JPEG

网线测试仪的使用方法\/茉莉的养殖方法\/清香木
296x221 - 14KB - JPEG

美国理想推出新型安防监控系统测试仪SecuriT
440x386 - 35KB - JPEG

XQ-350网线测试仪使用方法_行业专用仪器_其
294x310 - 11KB - JPEG

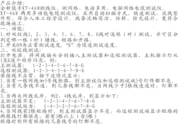
NS468 能手网线测线仪NS-468_行业专用仪器
813x511 - 179KB - JPEG

生产供应网线测试仪
250x250 - 10KB - JPEG

网线钳+测试仪+百水晶头 压线钳网线网络测试
350x350 - 37KB - JPEG

Exploit\/开拓 网线检测器 测试仪 测线器 225004
623x430 - 87KB - JPEG

网络测试仪,能手双用(网络线,电话线)测试仪,能
800x533 - 115KB - JPEG

Exploit\/开拓 网线检测器 测试仪 测线器 225004
750x567 - 60KB - JPEG

安普屏蔽水晶头\/原装
447x455 - 48KB - JPEG