电路继电器出毛病了。关机。不要用了。拔掉插头。若你好奇,那就拔掉插头等上几分钟,再试一下。或许能正常。 你说的一个是CRT(大屁股)电视机,开机出现电视机里面卡卡响

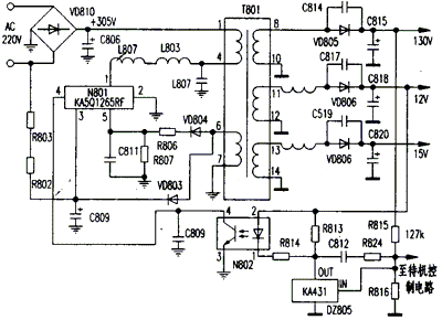
海尔电视机电源指示灯不亮,开机没反应,怎么办
394x300 - 19KB - JPEG

海尔电视机32的不开机,通电指示灯闪烁,指示灯
572x388 - 18KB - JPEG

海尔25F7A-S型彩电,指示灯闪烁、间歇自动关
655x691 - 71KB - JPEG

海尔L42F6液晶彩电不开机,指示灯闪烁_金桥电
651x375 - 52KB - JPEG

海尔LE42B70液晶电视开机指示灯一直闪烁,屏
600x800 - 69KB - JPEG

海尔LD42k3液晶电视,电源指示灯闪烁无法开机
580x579 - 113KB - PNG

海尔LD32U3100液晶电视出现指示灯交替闪烁
2304x1296 - 250KB - JPEG

海尔LD32U3100液晶电视出现指示灯交替闪烁
2765x1555 - 428KB - JPEG

海尔LD32U3100液晶电视出现指示灯交替闪烁
1296x2304 - 313KB - JPEG

海尔液晶电视机L32G1开机停在绿指示灯屏不点
500x330 - 21KB - JPEG

海尔LE42B70液晶电视,开机出现如图现象,指示
600x800 - 34KB - JPEG

海尔HP-2969U彩电无光栅、无伴音及电源指示灯闪烁
400x290 - 15KB - GIF

海尔L32A8A-A1型液晶彩电上电后指示灯微亮
500x408 - 39KB - JPEG

海尔智能电视升级方法大全,刷机教程
350x350 - 15KB - JPEG

创维32X5型液晶电视,上也后面板指示灯闪烁,不
230x230 - 108KB - PNG